О внесении изменений и дополнений в постановление Правления Национального Банка Республики Казахстан от 31 июля 2017 года № 149 «Об утверждении регламентов государственных услуг Национального Банка Республики Казахстан»

Постановление Правления Национального Банка Республики Казахстан от 16 апреля 2019 года № 65

В целях совершенствования нормативных правовых актов Республики Казахстан Правление Национального Банка Республики Казахстан ПОСТАНОВЛЯЕТ:

1. Внести в постановление Правления Национального Банка Республики Казахстан от 31 июля 2017 года № 149 «Об утверждении регламентов государственных услуг Национального Банка Республики Казахстан» (зарегистрированное в Реестре государственной регистрации нормативных правовых актов под № 15685, опубликованное 27 сентября 2017 года в Эталонном контрольном банке нормативных правовых актов Республики Казахстан) следующие изменения и дополнения:

Сноска. Абзац второй вводится в действие по истечении двадцати одного календарного дня после дня его первого официального опубликования

регламент государственной услуги «Учетная регистрация микрофинансовых организаций», утвержденный согласно приложению 3 к указанному постановлению, изложить в редакции согласно приложению 1 к настоящему постановлению;

в регламенте государственной услуги «Выдача согласия на назначение (избрание) руководящих работников финансовых организаций, банковских, страховых холдингов, акционерного общества «Фонд гарантирования страховых выплат», утвержденном согласно приложению 4 к указанному постановлению:

пункт 5 изложить в следующей редакции:

«5. Содержание каждой процедуры (действия), входящей в состав процесса оказания государственной услуги, длительность его выполнения, а также результат процедуры (действия) по оказанию государственной услуги, который служит основанием для начала выполнения следующей процедуры (действия):

1) прием и регистрация документов, представленных услугополучателем, передача документов руководству услугодателя работником, уполномоченным на прием и регистрацию корреспонденции - в день поступления заявления;

2) наложение резолюции, передача документов в подразделение ответственное за оказание государственной услуги (далее - ответственное подразделение) руководством услугодателя - в день поступления заявления;

3) определение ответственного работника, передача документов ему на исполнение руководством ответственного подразделения - в день поступления заявления;

процедуры, предусмотренные подпунктами 1), 2) и 3) настоящего пункта, осуществляются в течение 1 (одного) рабочего дня;

4) рассмотрение представленных документов услугополучателя на предмет соответствия требованиям пунктам 9, 9-1 и 10 стандарта, проверка содержания представленных документов, отработка замечаний с услугополучателем (при их наличии), направление соответствующих запросов в заинтересованные подразделения услугодателя, государственные органы Республики Казахстан и в уполномоченные надзорные органы иностранных государств ответственным работником ответственного подразделения - в течение 15 (пятнадцати) рабочих дней;

5) представление истребованной ответственным подразделением информации заинтересованными подразделениями услугодателя - в течение 3 (трех) рабочих дней;

6) подготовка представления на согласование кандидата, направление представления с пакетом документов кандидата на согласование членам Комиссии по определению соответствия кандидатов на должности руководящих работников банков, страховых (перестраховочных) организаций, страховых брокеров, единого накопительного пенсионного фонда, добровольных накопительных пенсионных фондов, юридических лиц, претендующих на получение лицензии или обладающих лицензиями для осуществления деятельности на рынке ценных бумаг, центрального депозитария и единого регистратора, банковских, страховых холдингов, акционерного общества «Фонд гарантирования страховых выплат» (далее - Комиссия) либо служебной записки членам Комиссии о рассмотрении вопроса об отказе в согласовании, ответственным работником ответственного подразделения - в течение 4 (четырех) рабочих дней;

7) рассмотрение документов, представленных ответственным подразделением, принятие решения о согласовании с приглашением и прохождением тестирования кандидата (без приглашения) либо отказе в согласовании, подписание протокола членами Комиссии - в течение 4 (четырех) рабочих дней;

8) в случае принятия Комиссией решения о согласовании кандидата с приглашением для прохождения тестирования, проведение тестирования ответственным работником ответственного подразделения - в течение 1 (одного) рабочего дня;

9) подготовка проекта письма в адрес услугополучателя, содержащего сведения о результате согласования кандидатов на должности руководящих работников финансовых организаций, банковских, страховых холдингов, акционерного общества «Фонд гарантирования страховых выплат» (далее - проект письма), либо отказа ответственным работником ответственного подразделения - в течение 1 (одного) рабочего дня;

10) подписание проекта письма либо отказа руководителем ответственного подразделения - в течение 1 (одного) рабочего дня;

11) выдача результата оказания государственной услуги услугополучателю, ответственным работником ответственного подразделения - в день подписания результата оказания государственной услуги.

В случае представления услугополучателем неполного пакета документов, услугодатель отказывает в приеме документов для согласования кандидата и возвращает пакет документов заявителю без рассмотрения со дня поступления заявления в течение 3 (трех) рабочих дней.»;

пункт 8 изложить в следующей редакции:

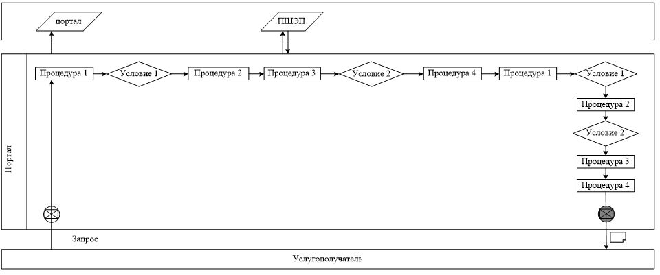
«8. Описание порядка обращения и последовательности процедур (действий) услугодателя и услугополучателя при оказании государственной услуги через портал:

1) услугополучатель осуществляет регистрацию на портале с помощью своего регистрационного свидетельства ЭЦП, которое хранится в интернет-браузере компьютера услугополучателя;

2) процедура 1 - ввод пароля (процесс авторизации) на портале для получения государственной услуги;

3) условие 1 - проверка на портале подлинности данных о зарегистрированном услугополучателе через логин (индивидуальный идентификационный номер либо бизнес идентификационный номер) и пароль;

4) процедура 2 - выбор услугополучателем государственной услуги, указанной в настоящем регламенте государственной услуги, вывод на экран формы запроса для оказания государственной услуги и заполнение услугополучателем формы (ввод данных) с учетом ее структуры и форматных требований, прикрепление к форме запроса необходимых документов в электронной форме;

5) процедура 3 - оплата государственной услуги посредством платежного шлюза «электронного правительства», информация об оплате государственной услуги поступает на портал;

6) условие 2 - проверка в портале факта оплаты за оказание государственной услуги;

7) процедура 4 - удостоверение (подписание) услугополучателем запроса посредством ЭЦП;

8) процедура 1 - ввод работником услугодателя логина и пароля (авторизация) на портале;

9) условие 1 - проверка на портале подлинности данных о зарегистрированном работнике услугодателя через логин и пароль;

10) процедура 2 - регистрация электронного документа (запроса услугополучателя) и его обработка на портале;

11) условие 2 - проверка документов, представленных услугополучателем, на предмет соответствия требованиям стандарта;

12) процедура 3 - формирование результата оказания государственной услуги;

13) процедура 4 - получение услугополучателем результата оказания государственной услуги.»;

Описание последовательности процедур (действий) с указанием длительности каждой процедуры (действия) согласно приложению 1 изложить в редакции согласно приложению 2 к настоящему постановлению;

Диаграмму функционального взаимодействия информационных систем, задействованных в оказании государственной услуги согласно приложению 2 изложить в редакции согласно приложению 3 к настоящему постановлению;

Справочник бизнес-процессов оказания государственной услуги согласно приложению 3 изложить в редакции согласно приложению 4 к настоящему постановлению;

Сноска.Абзацы с тридцать седьмого по семидесятый вводятся в действие по истечении двадцати одного календарного дня после дня его первого официального опубликования

в регламенте государственной услуги «Выдача согласия на приобретение статуса крупного участника банка или банковского холдинга», утвержденном согласно приложению 5 к указанному постановлению:

пункт 8 изложить в следующей редакции:

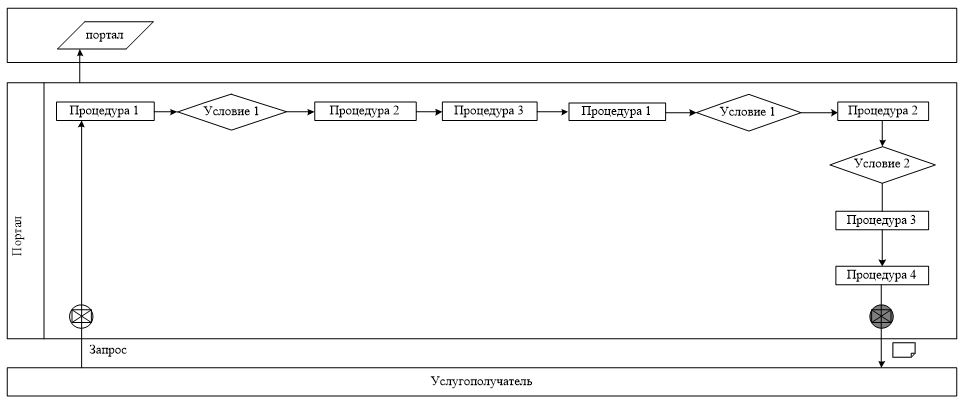
«8. Описание порядка обращения и последовательности процедур (действий) услугодателя и услугополучателя при оказании государственной услуги через портал:

1) услугополучатель осуществляет регистрацию на портале с помощью своего регистрационного свидетельства ЭЦП, которое хранится в интернет-браузере компьютера услугополучателя;

2) процедура 1 - ввод пароля (процесс авторизации) на портале для получения государственной услуги;

3) условие 1 - проверка на портале подлинности данных о зарегистрированном услугополучателе через логин (индивидуальный идентификационный номер либо бизнес идентификационный номер) и пароль;

4) процедура 2 - выбор услугополучателем государственной услуги, указанной в настоящем регламенте государственной услуги, вывод на экран формы запроса для оказания государственной услуги и заполнение услугополучателем формы (ввод данных) с учетом ее структуры и форматных требований, прикрепление к форме запроса необходимых документов в электронной форме;

5) процедура 3 - оплата государственной услуги посредством платежного шлюза «электронного правительства», информация об оплате государственной услуги поступает в портал;

6) условие 2 - проверка в портале факта оплаты за оказание государственной услуги;

7) процедура 4 - удостоверение (подписание) услугополучателем запроса посредством ЭЦП;

8) процедура 1 - ввод работником услугодателя логина и пароля (авторизация) на портале;

9) условие 1 - проверка на портале подлинности данных о зарегистрированном работнике услугодателя через логин и пароль;

10) процедура 2 - регистрация электронного документа (запроса услугополучателя) и его обработка на портале;

11) условие 2 - проверка документов, представленных услугополучателем, на предмет соответствия требованиям стандарта;

12) процедура 3 - формирование результата оказания государственной услуги;

13) процедура 4 - получение услугополучателем результата оказания государственной услуги.»;

Диаграмму функционального взаимодействия информационных систем, задействованных в оказании государственной услуги согласно приложению 2 изложить в редакции согласно приложению 5 к настоящему постановлению;

в регламенте государственной услуги «Выдача согласия на приобретение статуса страхового холдинга или крупного участника страховой (перестраховочной) организации», утвержденном согласно приложению 6 к указанному постановлению:

пункт 8 изложить в следующей редакции:

«8. Описание порядка обращения и последовательности процедур (действий) услугодателя и услугополучателя при оказании государственной услуги через портал:

1) услугополучатель осуществляет регистрацию на портале с помощью своего регистрационного свидетельства ЭЦП, которое хранится в интернет-браузере компьютера услугополучателя;

2) процедура 1 - ввод пароля (процесс авторизации) на портале для получения государственной услуги;

3) условие 1 - проверка на портале подлинности данных о зарегистрированном услугополучателе через логин (индивидуальный идентификационный номер либо бизнес идентификационный номер) и пароль;

4) процедура 2 - выбор услугополучателем государственной услуги, указанной в настоящем регламенте государственной услуги, вывод на экран формы запроса для оказания государственной услуги и заполнение услугополучателем формы (ввод данных) с учетом ее структуры и форматных требований, прикрепление к форме запроса необходимых документов в электронной форме;

5) процедура 3 - оплата государственной услуги посредством платежного шлюза «электронного правительства», информация об оплате государственной услуги поступает на портал;

6) условие 2 - проверка в портале факта оплаты за оказание государственной услуги;

7) процедура 4 - удостоверение (подписание) услугополучателем запроса посредством ЭЦП;

8) процедура 1 - ввод работником услугодателя логина и пароля (авторизация) на портале;

9) условие 1 - проверка на портале подлинности данных о зарегистрированном работнике услугодателя через логин и пароль;

10) процедура 2 - регистрация электронного документа (запроса услугополучателя) и его обработка на портале;

11) условие 2 - проверка документов, представленных услугополучателем, на предмет соответствия требованиям стандарта;

12) процедура 3 - формирование результата оказания государственной услуги;

13) процедура 4 - получение услугополучателем результата оказания государственной услуги.»;

Диаграмму функционального взаимодействия информационных систем, задействованных в оказании государственной услуги согласно приложению 2 изложить в редакции согласно приложению 6 к настоящему постановлению;

в регламенте государственной услуги «Государственная регистрация выпуска объявленных акций», утвержденном согласно приложению 8 к указанному постановлению:

пункт 5 изложить в следующей редакции:

«5. Содержание каждой процедуры (действия), входящей в состав процесса оказания государственной услуги, длительность его выполнения, а также результат процедуры (действия) по оказанию государственной услуги, который служит основанием для начала выполнения следующей процедуры (действия):

1) прием и регистрация представленных услугополучателем документов, передача документов руководству услугодателя работником, уполномоченным на прием и регистрацию корреспонденции - в день поступления заявления;

2) ознакомление с содержанием документов и наложение на них резолюций, передача документов в подразделение ответственное за оказание государственной услуги (далее - ответственное подразделение), руководством услугодателя - в день после дня представления документов на государственную регистрацию;

3) рассмотрение документов, определение ответственного работника, передача документов ему на исполнение руководством ответственного подразделения - в день после дня представления документов на государственную регистрацию;

процедуры, предусмотренные подпунктами 2) и 3) настоящего пункта, осуществляются в течение 1 (одного) рабочего дня;

4) рассмотрение документов на соответствие требованиям стандарта, подготовка проекта свидетельства о государственной регистрации выпуска объявленных акций (далее - свидетельство) либо отказа ответственным работником ответственного подразделения - в течение 7 (семи) рабочих дней;

5) согласование проекта свидетельства либо отказа руководством ответственного подразделения - в течение 3 (трех) рабочих дней;

6) подписание свидетельства либо отказа руководством услугодателя - в течение 2 (двух) рабочих дней;

7) направление результата оказания государственной услуги по почте или выдача непосредственно услугополучателю либо его уполномоченному представителю при предъявлении доверенности, оформленной в порядке, установленном гражданским законодательством Республики Казахстан, ответственным работником ответственного подразделения - в течение 2 (двух) рабочих дней.

В случае представления услугополучателем неполного пакета документов, предусмотренных для оказания государственной услуги, услугодатель в соответствии со статьей 19 Закона Республики Казахстан от 15 апреля 2013 года «О государственных услугах» в течение 2 (двух) рабочих дней с момента получения документов отказывает в приеме заявления на оказание государственной услуги.»;

Описание последовательности процедур (действий) с указанием длительности каждой процедуры (действия) согласно приложению 1 изложить в редакции согласно приложению 7 к настоящему постановлению;

Справочник бизнес-процессов оказания государственной услуги согласно приложению 3 изложить в редакции согласно приложению 8 к настоящему постановлению;

регламент государственной услуги «Государственная регистрация выпуска негосударственных облигаций», утвержденный согласно приложению 9 к указанному постановлению, изложить в редакции согласно приложению 9 к настоящему постановлению;

в регламенте государственной услуги «Государственная регистрация выпуска паев паевых инвестиционных фондов», утвержденном согласно приложению 10 к указанному постановлению:

пункт 5 изложить в следующей редакции:

«5. Содержание каждой процедуры (действия), входящей в состав процесса оказания государственной услуги, длительность его выполнения, а также результат процедуры (действия) по оказанию государственной услуги, который служит основанием для начала выполнения следующей процедуры (действия):

1) прием и регистрация представленных услугополучателем документов, передача документов руководству услугодателя работником, уполномоченным на прием и регистрацию корреспонденции - в день поступления заявления;

2) ознакомление с содержанием документов и наложение на них резолюций, передача документов в подразделение ответственное за оказание государственной услуги (далее - ответственное подразделение) руководством услугодателя - в день после дня представления документов на государственную регистрацию;

3) рассмотрение документов, определение ответственного работника, передача документов ему на исполнение руководством ответственного подразделения - в день после дня представления документов на государственную регистрацию;

процедуры, предусмотренные подпунктами 2) и 3) настоящего пункта, осуществляются в течение 1 (одного) рабочего дня;

4) рассмотрение документов на соответствие требованиям пункта 9 стандарта, подготовка проекта свидетельства либо отказа ответственным работником ответственного подразделения - в течение 7 (семи) рабочих дней;

5) согласование проекта свидетельства либо отказа руководством ответственного подразделения - в течение 3 (трех) рабочих дней;

6) подписание свидетельства либо отказа руководством услугодателя - в течение 2 (двух) рабочих дней;

7) направление результата оказания государственной услуги по почте или выдача непосредственно услугополучателю либо его уполномоченному представителю при предъявлении доверенности, оформленной в порядке, установленном гражданским законодательством Республики Казахстан, ответственным работником ответственного подразделения - в течение 2 (двух) рабочих дней.»;

Описание последовательности процедур (действий) с указанием длительности каждой процедуры (действия) согласно приложению 1 изложить в редакции согласно приложению 10 к настоящему постановлению;

Справочник бизнес-процессов оказания государственной услуги согласно приложению 3 изложить в редакции согласно приложению 11 к настоящему постановлению;

в регламенте государственной услуги «Утверждение отчета об итогах размещения акций», утвержденном согласно приложению 11 к указанному постановлению:

пункт 5 изложить в следующей редакции:

«5. Содержание каждой процедуры (действия), входящей в состав процесса оказания государственной услуги, длительность его выполнения, а также результат процедуры (действия) по оказанию государственной услуги, который служит основанием для начала выполнения следующей процедуры (действия):

1) прием и регистрация документов, представленных услугополучателем, регистрация сведений об услугополучателе в автоматизированном рабочем месте государственного органа в информационной системе, предназначенной для автоматизации и мониторинга процесса оказания государственных услуг, в том числе оказываемых через центры обслуживания населения (далее - АРМ ГО ИИС ЦОН), передача документов руководству услугодателя работником, уполномоченным на прием и регистрацию корреспонденции - в день поступления заявления;

2) ознакомление с содержанием документов и наложение на них резолюций, передача документов в подразделение ответственное за оказание государственной услуги (далее - ответственное подразделение) руководством услугодателя - в день поступления заявления;

3) рассмотрение документов, определение ответственного работника, передача документов ему на исполнение руководством ответственного подразделения - в день поступления заявления;

процедуры, предусмотренные подпунктами 1), 2) и 3) настоящего пункта, осуществляются в течение 1 (одного) рабочего дня;

4) рассмотрение документов на соответствие требованиям пункта 9 стандарта, подготовка проекта письма либо отказа ответственным работником ответственного подразделения - в течение 4 (четырех) рабочих дней;

5) согласование проекта письма либо отказа руководством ответственного подразделения - в течение 1 (одного) рабочего дня;

6) подписание письма либо отказа руководством услугодателя - в течение 1 (одного) рабочего дня;

7) регистрация исполнения государственной услуги в АРМ ГО ИИС ЦОН, направление результата оказания государственной услуги по почте или выдача непосредственно услугодателю либо его уполномоченному представителю при предъявлении доверенности, оформленной в порядке, установленном гражданским законодательством Республики Казахстан, регистрация даты выдачи результата оказания государственной услуги в АРМ ГО ИИС ЦОН, ответственным работником ответственного подразделения - в течение 1 (одного) рабочего дня.

В случае представления услугополучателем неполного пакета документов, предусмотренных для оказания государственной услуги, услугодатель в соответствии со статьей 19 Закона Республики Казахстан от 15 апреля 2013 года «О государственных услугах» в течение 2 (двух) рабочих дней с момента получения документов отказывает в приеме заявления на оказание государственной услуги.»;

Описание последовательности процедур (действий) с указанием длительности каждой процедуры (действия) согласно приложению 1 изложить в редакции согласно приложению 12 к настоящему постановлению;

Справочник бизнес-процессов оказания государственной услуги согласно приложению 2 изложить в редакции согласно приложению 13 к настоящему постановлению;

регламент государственной услуги «Выдача лицензии организациям, осуществляющим отдельные виды банковских операций, на инкассацию банкнот, монет и ценностей», утвержденный согласно приложению 16 к указанному постановлению, изложить в редакции согласно приложению 14 к настоящему постановлению;

в регламенте государственной услуги «Выдача лицензии на осуществление актуарной деятельности», утвержденном согласно приложению 22 к указанному постановлению:

пункт 5 изложить в следующей редакции:

«5. Содержание каждой процедуры (действия), входящей в состав процесса оказания государственной услуги, длительность его выполнения, а также результат процедуры (действия) по оказанию государственной услуги, который служит основанием для начала выполнения следующей процедуры (действия):

1) прием и регистрация документов, представленных услугополучателем, передача документов в приемные руководства услугодателя работником, уполномоченным на прием и регистрацию корреспонденции - в день поступления заявления;

2) рассмотрение документов и наложение резолюции руководством услугодателя, направление документов в подразделение ответственное за оказание государственной услуги (далее - ответственное подразделение) - в день поступления заявления;

3) рассмотрение документов, определение ответственного работника, передача документов ему на исполнение руководством ответственного подразделения - в день поступления заявления;

процедуры, предусмотренные подпунктами 1), 2) и 3) настоящего пункта, осуществляются при выдаче лицензии - в течение 1 (одного) календарного дня, при выдаче дубликата лицензии или переоформлении лицензии, в том числе при переоформлении лицензии в случае реорганизации услугополучателя в форме выделения или разделения - в течение 1 (одного) рабочего дня;

4) проверка полноты представленных документов:

в случае установления факта неполноты представленных документов подготовка письменного мотивированного отказа в дальнейшем рассмотрении заявления (далее - отказ в рассмотрении заявления), подписание отказа в рассмотрении заявления у руководства услугодателя, выдача отказа в рассмотрении заявления услугополучателю ответственным работником ответственного подразделения: при выдаче лицензии - в течение 1 (одного) календарного дня со дня получения документов, при выдаче дубликата лицензии или переоформлении лицензии, в том числе при переоформлении лицензии в случае реорганизации услугополучателя в форме выделения или разделения - в течение 1 (одного) рабочего дня со дня получения документов;

в случае соответствия представленных документов требованиям стандарта рассмотрение полученных документов:

при поступлении заявления на выдачу дубликата лицензии подготовка проекта дубликата лицензии либо отказа, подписание дубликата лицензии либо отказа у руководства услугодателя, выдача дубликата лицензии либо отказа услугополучателю ответственным работником ответственного подразделения - в течение 1 (одного) рабочего дня со дня получения документов;

при поступлении заявления на выдачу лицензии или переоформление лицензии (в том числе в случае реорганизации услугополучателя в форме выделения или разделения) рассмотрение документов на соответствие требованиям стандарта, подготовка проекта приказа о выдаче лицензии, о переоформлении лицензии (далее - проект приказа) либо отказа, направление на согласование проекта приказа либо отказа с приложением документов, представленных услугополучателем, в юридическое подразделение ответственным работником ответственного подразделения: при выдаче лицензии - в течение 12 (двенадцати) календарных дней, при переоформлении лицензии - в течение 5 (пяти) рабочих дней, в случае реорганизации услугополучателя в форме выделения или разделения лицензия переоформляется - в течение 12 (двенадцати) рабочих дней;

5) согласование юридическим подразделением проекта приказа либо отказа: при выдаче лицензии - в течение 5 (пяти) календарных дней, при переоформлении лицензии - в течение 5 (пяти) рабочих дней, в случае реорганизации услугополучателя в форме выделения или разделения лицензия переоформляется - в течение 5 (пяти) рабочих дней;

6) после получения от юридического подразделения согласованных документов, подготовка проекта лицензии, переоформленной лицензии, представление документов на подпись руководству услугодателя ответственным работником ответственного подразделения: при выдаче лицензии - в течение 3 (трех) календарных дней, при переоформлении лицензии - в течение 1 (одного) рабочего дня, в случае реорганизации услугополучателя в форме выделения или разделения лицензия переоформляется - в течение 3 (трех) рабочих дней;

7) подписание приказа, лицензии, переоформленной лицензии либо отказа руководством услугодателя: при выдаче лицензии - в течение 5 (пяти) календарных дней, при переоформлении лицензии - в течение 1 (одного) рабочего дня, в случае реорганизации услугополучателя в форме выделения или разделения лицензия переоформляется - в течение 5 (пяти) рабочих дней;

8) выдача результата оказания государственной услуги услугополучателю ответственным работником ответственного подразделения: при выдаче лицензии - в течение 3 (трех) календарных дней, при переоформлении лицензии - в течение 1 (одного) рабочего дня, в случае реорганизации услугополучателя в форме выделения или разделения лицензия переоформляется - в течение 3 (трех) рабочих дней.»;

Описание последовательности процедур (действий) с указанием длительности каждой процедуры (действия) согласно приложению 1 изложить в редакции согласно приложению 15 к настоящему постановлению;

Справочник бизнес-процессов оказания государственной услуги согласно приложению 3 изложить в редакции согласно приложению 16 к настоящему постановлению;

Сноска. Абзацы со сто тридцатого по двести семьдесят  пятый вводятся в действие по истечении двадцати одного календарного дня после дня его первого официального опубликования

в регламенте государственной услуги «Выдача лицензии на осуществление страховой деятельности или право осуществления исламской страховой деятельности по отрасли «страхование жизни», утвержденном согласно приложению 23 к указанному постановлению:

пункт 5 изложить в следующей редакции:

«5. Содержание каждой процедуры (действия), входящей в состав процесса оказания государственной услуги, длительность его выполнения, а также результат процедуры (действия) по оказанию государственной услуги, который служит основанием для начала выполнения следующей процедуры (действия):

1) прием и регистрация документов, представленных услугополучателем, передача документов в приемные руководства услугодателя работником, уполномоченным на прием и регистрацию корреспонденции - в день поступления заявления;

2) рассмотрение документов и наложение резолюции руководством услугодателя, направление документов в подразделение, ответственное за оказание государственной услуги (далее - ответственное подразделение) - в день поступления заявления;

3) рассмотрение документов, определение ответственного работника, передача документов ему на исполнение руководством ответственного подразделения - в день поступления заявления;

процедуры, предусмотренные подпунктами 1), 2) и 3) настоящего пункта, осуществляются в течение 1 (одного) рабочего дня;

4) проверка полноты представленных документов:

в случае установления факта неполноты представленных документов подготовка письменного мотивированного отказа в дальнейшем рассмотрении заявления (далее - отказ в рассмотрении заявления), подписание отказа в рассмотрении заявления у руководства услугодателя, выдача отказа в рассмотрении заявления услугополучателю ответственным работником ответственного подразделения - в течение 1 (одного) рабочего дня со дня получения документов;

в случае соответствия представленных документов требованиям стандарта рассмотрение полученных документов:

при поступлении заявления на выдачу дубликата лицензии подготовка проекта дубликата лицензии либо отказа, подписание дубликата лицензии либо отказа у руководства услугодателя, выдача дубликата лицензии либо отказа услугополучателю ответственным работником ответственного подразделения - в течение 1 (одного) рабочего дня со дня получения документов;

при поступлении заявления на выдачу лицензии или переоформление лицензии рассмотрение документов на соответствие стандарту, подготовка проекта приказа о выдаче лицензии, о переоформлении лицензии (далее - проект приказа) либо отказа, направление на согласование проекта приказа либо отказа с приложением документов, представленных услугополучателем, в юридическое подразделение ответственным работником ответственного подразделения: при выдаче лицензии - в течение 12 (двенадцати) рабочих дней, при переоформлении лицензии - в течение 5 (пяти) рабочих дней;

5) согласование юридическим подразделением проекта приказа либо отказа: при выдаче лицензии - в течение 5 (пяти) рабочих дней, при переоформлении лицензии - в течение 5 (пяти) рабочих дней;

6) после получения от юридического подразделения согласованных документов, подготовка проекта лицензии, переоформленной лицензии, представление документов на подпись руководству услугодателя ответственным работником ответственного подразделения: при выдаче лицензии - в течение 3 (трех) рабочих дней, при переоформлении лицензии - в течение 1 (одного) рабочего дня;

7) подписание приказа, лицензии, переоформленной лицензии либо отказа руководством услугодателя: при выдаче лицензии - в течение 5 (пяти) рабочих дней, при переоформлении лицензии - в течение 1 (одного) рабочего дня;

8) выдача результата оказания государственной услуги услугополучателю ответственным работником ответственного подразделения: при выдаче лицензии - в течение 3 (трех) рабочих дней, при переоформлении лицензии - в течение 1 (одного) рабочего дня.

При переоформлении лицензии в случае реорганизации услугополучателя в форме выделения или разделения лицензия переоформляется не позднее 30 (тридцати) рабочих дней.

Процедура переоформления лицензии в случае реорганизации услугополучателя в форме выделения или разделения осуществляется в соответствии с порядком выдачи лицензии, предусмотренным в части первой настоящего пункта.»;

Описание последовательности процедур (действий) с указанием длительности каждой процедуры (действия) согласно приложению 1 изложить в редакции согласно приложению 17 к настоящему постановлению;

Справочник бизнес-процессов оказания государственной услуги согласно приложению 3 изложить в редакции согласно приложению 18 к настоящему постановлению;

в регламенте государственной услуги «Выдача лицензии на право осуществления страховой (перестраховочной) деятельности или исламской страховой (перестраховочной) деятельности по отрасли «общее страхование», утвержденном согласно приложению 24 к указанному постановлению:

пункт 5 изложить в следующей редакции:

«5. Содержание каждой процедуры (действия), входящей в состав процесса оказания государственной услуги, длительность его выполнения, а также результат процедуры (действия) по оказанию государственной услуги, который служит основанием для начала выполнения следующей процедуры (действия):

1) прием и регистрация документов, представленных услугополучателем, передача документов в приемные руководства услугодателя работником, уполномоченным на прием и регистрацию корреспонденции - в день поступления заявления;

2) рассмотрение документов и наложение резолюции руководством услугодателя, направление документов в подразделение, ответственное за оказание государственной услуги (далее - ответственное подразделение) - в день поступления заявления;

3) рассмотрение документов, определение ответственного работника, передача документов ему на исполнение руководством ответственного подразделения - в день поступления заявления;

процедуры, предусмотренные подпунктами 1), 2) и 3) настоящего пункта, осуществляются в течение 1 (одного) рабочего дня;

4) проверка полноты представленных документов:

в случае установления факта неполноты представленных документов подготовка письменного мотивированного отказа в дальнейшем рассмотрении заявления (далее - отказ в рассмотрении заявления), подписание отказа в рассмотрении заявления у руководства услугодателя, выдача отказа в рассмотрении заявления услугополучателю ответственным работником ответственного подразделения - в течение 1 (одного) рабочего дня со дня получения документов;

в случае соответствия представленных документов требованиям стандарта рассмотрение полученных документов:

при поступлении заявления на выдачу дубликата лицензии подготовка проекта дубликата лицензии либо отказа, подписание дубликата лицензии либо отказа у руководства услугодателя, выдача дубликата лицензии либо отказа услугополучателю ответственным работником ответственного подразделения - в течение 1 (одного) рабочего дня со дня получения документов;

при поступлении заявления на выдачу лицензии или переоформление лицензии рассмотрение документов на соответствие стандарту, подготовка проекта приказа о выдаче лицензии, о переоформлении лицензии (далее - проект приказа) либо отказа, направление на согласование проекта приказа либо отказа с приложением документов, представленных услугополучателем, в юридическое подразделение ответственным работником ответственного подразделения: при выдаче лицензии - в течение 12 (двенадцати) рабочих дней, при переоформлении лицензии - в течение 5 (пяти) рабочих дней;

5) согласование юридическим подразделением проекта приказа либо отказа: при выдаче лицензии - в течение 5 (пяти) рабочих дней, при переоформлении лицензии - в течение 5 (пяти) рабочих дней;

6) после получения от юридического подразделения согласованных документов, подготовка проекта лицензии, переоформленной лицензии, представление документов на подпись руководству услугодателя ответственным работником ответственного подразделения: при выдаче лицензии - в течение 3 (трех) рабочих дней, при переоформлении лицензии - в течение 1 (одного) рабочего дня;

7) подписание приказа, лицензии, переоформленной лицензии либо отказа руководством услугодателя: при выдаче лицензии - в течение 5 (пяти) рабочих дней, при переоформлении лицензии - в течение 1 (одного) рабочего дня;

8) выдача результата оказания государственной услуги услугополучателю ответственным работником ответственного подразделения: при выдаче лицензии - в течение 3 (трех) рабочих дней, при переоформлении лицензии - в течение 1 (одного) рабочего дня.

При переоформлении лицензии в случае реорганизации услугополучателя в форме выделения или разделения лицензия переоформляется не позднее 30 (тридцати) рабочих дней.

Процедура переоформления лицензии в случае реорганизации услугополучателя в форме выделения или разделения осуществляется в соответствии с порядком выдачи лицензии, предусмотренным в части первой настоящего пункта.»;

Описание последовательности процедур (действий) с указанием длительности каждой процедуры (действия) согласно приложению 1 изложить в редакции согласно приложению 19 к настоящему постановлению;

Справочник бизнес-процессов оказания государственной услуги согласно приложению 3 изложить в редакции согласно приложению 20 к настоящему постановлению;

в регламенте государственной услуги «Выдача лицензии на виды обязательного страхования, установленные законами Республики Казахстан и являющиеся отдельными классами страхования, или право осуществления исламской страховой деятельности по видам обязательного страхования, установленным законами Республики Казахстан и являющимся отдельными классами страхования», утвержденном согласно приложению 25 к указанному постановлению:

пункт 5 изложить в следующей редакции:

«5. Содержание каждой процедуры (действия), входящей в состав процесса оказания государственной услуги, длительность его выполнения, а также результат процедуры (действия) по оказанию государственной услуги, который служит основанием для начала выполнения следующей процедуры (действия):

1) прием и регистрация документов, представленных услугополучателем, передача документов в приемные руководства услугодателя работником, уполномоченным на прием и регистрацию корреспонденции - в день поступления заявления;

2) рассмотрение документов и наложение резолюции руководством услугодателя, направление документов в подразделение ответственное за оказание государственной услуги (далее - ответственное подразделение) - в день поступления заявления;

3) рассмотрение документов, определение ответственного работника, передача документов ему на исполнение руководством ответственного подразделения - в день поступления заявления;

процедуры, предусмотренные подпунктами 1), 2) и 3) настоящего пункта, осуществляются в течение 1 (одного) рабочего дня;

4) проверка полноты представленных документов:

в случае установления факта неполноты представленных документов подготовка письменного мотивированного отказа в дальнейшем рассмотрении заявления (далее - отказ в рассмотрении заявления), подписание отказа в рассмотрении заявления у руководства услугодателя, выдача отказа в рассмотрении заявления услугополучателю ответственным работником ответственного подразделения - в течение 1 (одного) рабочего дня со дня получения документов;

в случае соответствия представленных документов требованиям стандарта рассмотрение полученных документов:

при поступлении заявления на выдачу дубликата лицензии подготовка проекта дубликата лицензии либо отказа, подписание дубликата лицензии либо отказа у руководства услугодателя, выдача дубликата лицензии либо отказа услугополучателю ответственным работником ответственного подразделения - в течение 1 (одного) рабочего дня со дня получения документов;

при поступлении заявления на выдачу лицензии или переоформление лицензии рассмотрение документов на соответствие стандарту, подготовка проекта приказа о выдаче лицензии, о переоформлении лицензии (далее - проект приказа) либо отказа, направление на согласование проекта приказа либо отказа с приложением документов, представленных услугополучателем, в юридическое подразделение ответственным работником ответственного подразделения: при выдаче лицензии - в течение 12 (двенадцати) рабочих дней, при переоформлении лицензии - в течение 5 (пяти) рабочих дней;

5) согласование юридическим подразделением проекта приказа либо отказа: при выдаче лицензии - в течение 5 (пяти) рабочих дней, при переоформлении лицензии - в течение 5 (пяти) рабочих дней;

6) после получения от юридического подразделения согласованных документов, подготовка проекта лицензии, переоформленной лицензии, представление документов на подпись руководству услугодателя ответственным работником ответственного подразделения: при выдаче лицензии - в течение 3 (трех) рабочих дней, при переоформлении лицензии - в течение 1 (одного) рабочего дня;

7) подписание приказа, лицензии, переоформленной лицензии либо отказа руководством услугодателя: при выдаче лицензии - в течение 5 (пяти) рабочих дней, при переоформлении лицензии - в течение 1 (одного) рабочего дня;

8) выдача результата оказания государственной услуги услугополучателю ответственным работником ответственного подразделения: при выдаче лицензии - в течение 3 (трех) рабочих дней, при переоформлении лицензии - в течение 1 (одного) рабочего дня.

При переоформлении лицензии в случае реорганизации услугополучателя в форме выделения или разделения лицензия переоформляется не позднее 30 (тридцати) рабочих дней.

Процедура переоформления лицензии в случае реорганизации услугополучателя в форме выделения или разделения осуществляется в соответствии с порядком выдачи лицензии, предусмотренным в части первой настоящего пункта.»;

Описание последовательности процедур (действий) с указанием длительности каждой процедуры (действия) согласно приложению 1 изложить в редакции согласно приложению 21 к настоящему постановлению;

Справочник бизнес-процессов оказания государственной услуги согласно приложению 3 изложить в редакции согласно приложению 22 к настоящему постановлению;

в регламенте государственной услуги «Выдача лицензии на деятельность по перестрахованию или право осуществления деятельности по исламскому перестрахованию», утвержденном согласно приложению 26 к указанному постановлению:

пункт 5 изложить в следующей редакции:

«5. Содержание каждой процедуры (действия), входящей в состав процесса оказания государственной услуги, длительность его выполнения, а также результат процедуры (действия) по оказанию государственной услуги, который служит основанием для начала выполнения следующей процедуры (действия):

1) прием и регистрация документов, представленных услугополучателем, передача документов в приемные руководства услугодателя работником, уполномоченным на прием и регистрацию корреспонденции - в день поступления заявления;

2) рассмотрение документов и наложение резолюции руководством услугодателя, направление документов в подразделение ответственное за оказание государственной услуги (далее - ответственное подразделение) - в день поступления заявления;

3) рассмотрение документов, определение ответственного работника, передача документов ему на исполнение руководством ответственного подразделения - в день поступления заявления;

процедуры, предусмотренные подпунктами 1), 2) и 3) настоящего пункта, осуществляются в течение 1 (одного) рабочего дня;

4) проверка полноты представленных документов:

в случае установления факта неполноты представленных документов подготовка письменного мотивированного отказа в дальнейшем рассмотрении заявления (далее - отказ в рассмотрении заявления), подписание отказа в рассмотрении заявления у руководства услугодателя, выдача отказа в рассмотрении заявления услугополучателю ответственным работником ответственного подразделения - в течение 1 (одного) рабочего дня со дня получения документов;

в случае соответствия представленных документов требованиям стандарта рассмотрение полученных документов:

при поступлении заявления на выдачу дубликата лицензии подготовка проекта дубликата лицензии либо отказа, подписание дубликата лицензии либо отказа у руководства услугодателя, выдача дубликата лицензии либо отказа услугополучателю ответственным работником ответственного подразделения - в течение 1 (одного) рабочего дня со дня получения документов;

при поступлении заявления на выдачу лицензии или переоформление лицензии рассмотрение документов на соответствие стандарту, подготовка проекта приказа о выдаче лицензии, о переоформлении лицензии (далее - проект приказа) либо отказа, направление на согласование проекта приказа либо отказа с приложением документов, представленных услугополучателем, в юридическое подразделение ответственным работником ответственного подразделения: при выдаче лицензии - в течение 12 (двенадцати) рабочих дней, при переоформлении лицензии - в течение 5 (пяти) рабочих дней;

5) согласование юридическим подразделением проекта приказа либо отказа: при выдаче лицензии - в течение 5 (пяти) рабочих дней, при переоформлении лицензии - в течение 5 (пяти) рабочих дней;

6) после получения от юридического подразделения согласованных документов, подготовка проекта лицензии, переоформленной лицензии, представление документов на подпись руководству услугодателя ответственным работником ответственного подразделения: при выдаче лицензии - в течение 3 (трех) рабочих дней, при переоформлении лицензии - в течение 1 (одного) рабочего дня;

7) подписание приказа, лицензии, переоформленной лицензии либо отказа руководством услугодателя: при выдаче лицензии - в течение 5 (пяти) рабочих дней, при переоформлении лицензии - в течение 1 (одного) рабочего дня;

8) выдача результата оказания государственной услуги услугополучателю ответственным работником ответственного подразделения: при выдаче лицензии - в течение 3 (трех) рабочих дней, при переоформлении лицензии - в течение 1 (одного) рабочего дня.

При переоформлении лицензии в случае реорганизации услугополучателя в форме выделения или разделения лицензия переоформляется не позднее 30 (тридцати) рабочих дней.

Процедура переоформления лицензии в случае реорганизации услугополучателя в форме выделения или разделения осуществляется в соответствии с порядком выдачи лицензии, предусмотренным в части первой настоящего пункта.»;

Описание последовательности процедур (действий) с указанием длительности каждой процедуры (действия) согласно приложению 1 изложить в редакции согласно приложению 23 к настоящему постановлению;

Справочник бизнес-процессов оказания государственной услуги согласно приложению 3 изложить в редакции согласно приложению 24 к настоящему постановлению;

в регламенте государственной услуги «Выдача лицензии на право осуществления деятельности страхового брокера», утвержденном согласно приложению 27 к указанному постановлению:

пункт 5 изложить в следующей редакции:

«5. Содержание каждой процедуры (действия), входящей в состав процесса оказания государственной услуги, длительность его выполнения, а также результат процедуры (действия) по оказанию государственной услуги, который служит основанием для начала выполнения следующей процедуры (действия):

1) прием и регистрация документов, представленных услугополучателем, передача документов в приемные руководства услугодателя работником, уполномоченным на прием и регистрацию корреспонденции - в день поступления заявления;

2) рассмотрение документов и наложение резолюции руководством услугодателя, направление документов в подразделение ответственное за оказание государственной услуги (далее - ответственное подразделение) - в день поступления заявления;

3) рассмотрение документов, определение ответственного работника, передача документов ему на исполнение руководством ответственного подразделения - в день поступления заявления;

процедуры, предусмотренные подпунктами 1), 2) и 3) настоящего пункта, осуществляются в течение 1 (одного) рабочего дня;

4) проверка полноты представленных документов:

в случае установления факта неполноты представленных документов подготовка письменного мотивированного отказа в дальнейшем рассмотрении заявления (далее - отказ в рассмотрении заявления), подписание отказа в рассмотрении заявления у руководства услугодателя, выдача отказа в рассмотрении заявления услугополучателю ответственным работником ответственного подразделения - в течение 1 (одного) рабочего дня со дня получения документов;

в случае соответствия представленных документов требованиям стандарта рассмотрение полученных документов:

при поступлении заявления на выдачу дубликата лицензии подготовка проекта дубликата лицензии либо отказа, подписание дубликата лицензии либо отказа у руководства услугодателя, выдача дубликата лицензии либо отказа услугополучателю ответственным работником ответственного подразделения - в течение 1 (одного) рабочего дня со дня получения документов;

при поступлении заявления на выдачу лицензии или переоформление лицензии рассмотрение документов на соответствие стандарту, подготовка проекта приказа о выдаче лицензии, о переоформлении лицензии (далее - проект приказа) либо отказа, направление на согласование проекта приказа либо отказа с приложением документов, представленных услугополучателем, в юридическое подразделение ответственным работником ответственного подразделения: при выдаче лицензии - в течение 12 (двенадцати) рабочих дней, при переоформлении лицензии - в течение 5 (пяти) рабочих дней;

5) согласование юридическим подразделением проекта приказа либо отказа: при выдаче лицензии - в течение 5 (пяти) рабочих дней, при переоформлении лицензии - в течение 5 (пяти) рабочих дней;

6) после получения от юридического подразделения согласованных документов, подготовка проекта лицензии, переоформленной лицензии, представление документов на подпись руководству услугодателя ответственным работником ответственного подразделения: при выдаче лицензии - в течение 3 (трех) рабочих дней, при переоформлении лицензии - в течение 1 (одного) рабочего дня;

7) подписание приказа, лицензии, переоформленной лицензии либо отказа руководством услугодателя: при выдаче лицензии - в течение 5 (пяти) рабочих дней, при переоформлении лицензии - в течение 1 (одного) рабочего дня;

8) выдача результата оказания государственной услуги услугополучателю ответственным работником ответственного подразделения: при выдаче лицензии - в течение 3 (трех) рабочих дней, при переоформлении лицензии - в течение 1 (одного) рабочего дня.

При переоформлении лицензии в случае реорганизации услугополучателя в форме выделения или разделения лицензия переоформляется не позднее 30 (тридцати) рабочих дней.

Процедура переоформления лицензии в случае реорганизации услугополучателя в форме выделения или разделения осуществляется в соответствии с порядком выдачи лицензии, предусмотренным в части первой настоящего пункта.»;

Описание последовательности процедур (действий) с указанием длительности каждой процедуры (действия) согласно приложению 1 изложить в редакции согласно приложению 25 к настоящему постановлению;

Справочник бизнес-процессов оказания государственной услуги согласно приложению 3 изложить в редакции согласно приложению 26 к настоящему постановлению;

в регламенте государственной услуги «Выдача лицензии на осуществление деятельности на рынке ценных бумаг, предусмотренной законодательством Республики Казахстан», утвержденном согласно приложению 28 к указанному постановлению:

подпункты 4) и 5) части первой пункта 5 изложить в следующей редакции:

«4) проверка полноты представленных документов:

в случае установления факта неполноты представленных документов подготовка письменнного мотивированного отказа в дальнейшем рассмотрении заявления (далее - отказ в рассмотрении заявления), подписание отказа в рассмотрении заявления у руководства услугодателя, выдача отказа в рассмотрении заявления услугополучателю ответственным работником ответственного подразделения - в течение 1 (одного) рабочего дня со дня получения документов;

в случае установления факта полноты представленных документов их рассмотрение на предмет соответствия требованиям стандарта:

при поступлении заявления на выдачу дубликата лицензии подготовка проекта дубликата лицензии либо отказа, подписание дубликата лицензии либо отказа у руководства услугодателя, выдача дубликата лицензии либо отказа услугополучателю ответственным работником ответственного подразделения - в течение 1 (одного) рабочего дня со дня получения документов;

при поступлении заявления на выдачу лицензии или переоформление лицензии рассмотрение документов на соответствие стандарту, подготовка проекта приказа о выдаче лицензии, о переоформлении лицензии (далее - проект приказа) либо отказа, направление на согласование проекта приказа либо отказа с приложением документов, представленных услугополучателем, в юридическое подразделение ответственным работником ответственного подразделения: при выдаче лицензии - в течение 12 (двенадцати) рабочих дней, при переоформлении лицензии - в день поступления заявления;

5) согласование юридическим подразделением проекта приказа либо отказа: при выдаче лицензии - в течение 5 (пяти) рабочих дней, при переоформлении лицензии - в течение 1 (одного) рабочего дня;»;

Описание последовательности процедур (действий) с указанием длительности каждой процедуры (действия) согласно приложению 1 изложить в редакции согласно приложению 27 к настоящему постановлению;

Справочник бизнес-процессов оказания государственной услуги согласно приложению 3 изложить в редакции согласно приложению 28 к настоящему постановлению;

в регламенте государственной услуги «Выдача разрешения на создание или приобретение банком и (или) банковским холдингом дочерней организации и (или) значительное участие банка и (или) банковского холдинга в уставном капитале организаций», утвержденном согласно приложению 34 к указанному постановлению:

пункт 8 изложить в следующей редакции:

«8. Описание порядка обращения и последовательности процедур (действий) услугодателя и услугополучателя при оказании государственной услуги через портал:

1) услугополучатель осуществляет регистрацию на портале с помощью своего регистрационного свидетельства ЭЦП, которое хранится в интернет-браузере компьютера услугополучателя;

2) процедура 1 - ввод пароля (процесс авторизации) на портале для получения государственной услуги;

3) условие 1 - проверка на портале подлинности данных о зарегистрированном услугополучателе через логин (индивидуальный идентификационный номер либо бизнес идентификационный номер) и пароль;

4) процедура 2 - выбор услугополучателем государственной услуги, указанной в настоящем регламенте государственной услуги, вывод на экран формы запроса для оказания государственной услуги и заполнение услугополучателем формы (ввод данных) с учетом ее структуры и форматных требований, прикрепление к форме запроса необходимых документов в электронной форме;

5) процедура 3 - оплата государственной услуги посредством платежного шлюза «электронного правительства», информация об оплате государственной услуги поступает на портал;

6) условие 2 - проверка в портале факта оплаты за оказание государственной услуги;

7) процедура 4 - удостоверение (подписание) услугополучателем запроса посредством ЭЦП;

8) процедура 1 - ввод работником услугодателя логина и пароля (авторизация) на портале;

9) условие 1 - проверка на портале подлинности данных о зарегистрированном работнике услугодателя через логин и пароль;

10) процедура 2 - регистрация электронного документа (запроса услугополучателя) и его обработка на портале;

11) условие 2 - проверка документов, представленных услугополучателем, на предмет соответствия требованиям стандарта;

12) процедура 3 - формирование результата оказания государственной услуги;

13) процедура 4 - получение услугополучателем результата оказания государственной услуги.»;

Диаграмму функционального взаимодействия информационных систем, задействованных в оказании государственной услуги согласно приложению 2 изложить в редакции согласно приложению 29 к настоящему постановлению;

в регламенте государственной услуги «Выдача разрешения на создание или приобретение дочерней организации страховой (перестраховочной) организацией и (или) страховым холдингом, значительное участие страховой (перестраховочной) организации и (или) страхового холдинга в капитале организаций», утвержденном согласно приложению 35 к указанному постановлению:

пункт 8 изложить в следующей редакции:

«8. Описание порядка обращения и последовательности процедур (действий) услугодателя и услугополучателя при оказании государственной услуги через портал:

1) услугополучатель осуществляет регистрацию на портале с помощью своего регистрационного свидетельства ЭЦП, которое хранится в интернет-браузере компьютера услугополучателя;

2) процедура 1 - ввод пароля (процесс авторизации) на портале для получения государственной услуги;

3) условие 1 - проверка на портале подлинности данных о зарегистрированном услугополучателе через логин (индивидуальный идентификационный номер либо бизнес идентификационный номер) и пароль;

4) процедура 2 - выбор услугополучателем государственной услуги, указанной в настоящем регламенте государственной услуги, вывод на экран формы запроса для оказания государственной услуги и заполнение услугополучателем формы (ввод данных) с учетом ее структуры и форматных требований, прикрепление к форме запроса необходимых документов в электронной форме;

5) процедура 3 - оплата государственной услуги посредством платежного шлюза «электронного правительства», информация об оплате государственной услуги поступает в портал;

6) условие 2 - проверка в портале факта оплаты за оказание государственной услуги;

7) процедура 4 - удостоверение (подписание) услугополучателем запроса посредством ЭЦП;

8) процедура 1 - ввод работником услугодателя логина и пароля (авторизация) на портале;

9) условие 1 - проверка на портале подлинности данных о зарегистрированном работнике услугодателя через логин и пароль;

10) процедура 2 - регистрация электронного документа (запроса услугополучателя) и его обработка на портале;

11) условие 2 - проверка документов, представленных услугополучателем, на предмет соответствия требованиям стандарта;

12) процедура 3 - формирование результата оказания государственной услуги;

13) процедура 4 - получение услугополучателем результата оказания государственной услуги.»;

Диаграмму функционального взаимодействия информационных систем, задействованных в оказании государственной услуги согласно приложению 2 изложить в редакции согласно приложению 30 к настоящему постановлению;

в регламенте государственной услуги «Выдача разрешения на размещение эмиссионных ценных бумаг организации-резидента Республики Казахстан на территории иностранного государства», утвержденном согласно приложению 36 к указанному постановлению:

часть вторую пункта 1 изложить в следующей редакции:

«Государственная услуга «Выдача разрешения на размещение эмиссионных ценных бумаг организации-резидента Республики Казахстан на территории иностранного государства» (далее - государственная услуга) оказывается Национальным Банком Республики Казахстан (далее - услугодатель) через веб-портал «электронного правительства»: www.egov.kz (далее - портал).»;

пункты 2 и 3 изложить в следующей редакции:

«2. Форма оказания государственной услуги: электронная (полностью автоматизированная).

3. Результат оказания государственной услуги: выдача разрешения на размещение эмиссионных ценных бумаг организации-резидента Республики Казахстан на территории иностранного государства, либо мотивированный ответ об отказе в оказании государственной услуги по основаниям, предусмотренным пунктом 11 стандарта государственной услуги «Выдача разрешения на размещение эмиссионных ценных бумаг организации-резидента Республики Казахстан на территории иностранного государства», утвержденного постановлением Правления Национального Банка Республики Казахстан от 30 апреля 2015 года № 71, зарегистрированным в Реестре государственной регистрации нормативных правовых актов под № 11534.

Форма предоставления результата оказания государственной услуги: электронная.

Результат оказания государственной услуги направляется услугополучателю в «личный кабинет» в форме электронного документа, удостоверенного электронной цифровой подписью (далее - ЭЦП) уполномоченного лица услугодателя.»;

подпункт 7) пункта 5 изложить в следующей редакции:

«7) направление результата оказания государственной услуги услугополучателю на портал, ответственным работником ответственного подразделения - в течение 1 (одного) календарного дня - в пределах срока оказания государственной услуги.»;

Описание последовательности процедур (действий) с указанием длительности каждой процедуры (действия) согласно приложению 1 изложить в редакции согласно приложению 31 к настоящему постановлению;

в регламенте государственной услуги «Выдача разрешения на выпуск эмиссионных ценных бумаг организации-резидента Республики Казахстан на территории иностранного государства», утвержденном согласно приложению 37 к указанному постановлению:

часть вторую пункта 1 изложить в следующей редакции:

«Государственная услуга «Выдача разрешения на выпуск эмиссионных ценных бумаг организации-резидента Республики Казахстан на территории иностранного государства» (далее - государственная услуга) оказывается Национальным Банком Республики Казахстан (далее - услугодатель) через веб-портал «электронного правительства»: www.egov.kz (далее - портал).»;

пункты 2 и 3 изложить в следующей редакции:

«2. Форма оказания государственной услуги: электронная (полностью автоматизированная).

3. Результат оказания государственной услуги: выдача разрешения на выпуск эмиссионных ценных бумаг организации-резидента Республики Казахстан на территории иностранного государства, либо мотивированный ответ об отказе в оказании государственной услуги по основаниям, предусмотренным пунктом 11 стандарта государственной услуги «Выдача разрешения на выпуск эмиссионных ценных бумаг организации-резидента Республики Казахстан на территории иностранного государства», утвержденного постановлением Правления Национального Банка Республики Казахстан от 30 апреля 2015 года № 71, зарегистрированного в Реестре государственной регистрации нормативных правовых актов под № 11534 (далее - стандарт).

Форма предоставления результата оказания государственной услуги: электронная.

Результат оказания государственной услуги направляется услугополучателю в «личный кабинет» в форме электронного документа, удостоверенного электронной цифровой подписью (далее - ЭЦП) уполномоченного лица услугодателя.»;

подпункт 7) пункта 5 изложить в следующей редакции:

«7) направление результата оказания государственной услуги услугополучателю на портал, ответственным работником ответственного подразделения - в течение 1 (одного) календарного дня - в пределах срока оказания государственной услуги.»;

Описание последовательности процедур (действий) с указанием длительности каждой процедуры (действия) согласно приложению 1 изложить в редакции согласно приложению 32 к настоящему постановлению;

Сноска. Абзацы с двести девяносто восьмого по триста пятьдесят четвертый вводятся в действие по истечении двадцати одного календарного дня после дня его первого официального опубликования

в регламенте государственной услуги «Выдача разрешения на реорганизацию добровольного накопительного пенсионного фонда», утвержденном согласно приложению 40 к указанному постановлению:

часть вторую пункта 1 изложить в следующей редакции:

«Государственная услуга «Выдача разрешения на реорганизацию добровольного накопительного пенсионного фонда» (далее - государственная услуга) оказывается Национальным Банком Республики Казахстан (далее - услугодатель) через веб-портал «электронного правительства» www.egov.kz (далее - портал).»;

пункты 2 и 3 изложить в следующей редакции:

«2. Форма оказания государственной услуги: электронная (полностью автоматизированная).

3. Результат оказания государственной услуги: письмо о выдаче разрешения на реорганизацию добровольного накопительного пенсионного фонда, либо мотивированный ответ об отказе в оказании государственной услуги, в случаях и по основаниям, предусмотренных пунктом 10 стандарта государственной услуги «Выдача разрешения на реорганизацию добровольного накопительного пенсионного фонда», утвержденного постановлением Правления Национального Банка Республики Казахстан от 30 апреля 2015 года № 71, зарегистрированным в Реестре государственной регистрации нормативных правовых актов под № 11534 (далее - стандарт), с приложением копии соответствующего постановления Правления услугодателя.

Форма предоставления результата оказания государственной услуги: электронная.

На портале результат оказания государственной услуги направляется услугополучателю в «личный кабинет» в форме электронного документа, удостоверенного электронной цифровой подписью (далее - ЭЦП) уполномоченного лица услугодателя.»;

подпункт 4) пункта 5 изложить в следующей редакции:

«4) проверка полноты представленных документов:

в случае установления факта неполноты подготовка отказа в дальнейшем рассмотрении заявления (далее - отказ в рассмотрении заявления), подписание отказа в рассмотрении заявления у руководства услугодателя, направление отказа в рассмотрении заявления услугополучателю на портал ответственным работником ответственного подразделения - в течение 12 (двенадцати) календарных дней со дня получения документов;

в случае установления факта полноты документов их рассмотрение на предмет соответствия требованиям стандарта, подготовка проекта постановления Правления услугодателя (далее - Правление) о выдаче (об отказе в выдаче) разрешения на реорганизацию добровольного накопительного пенсионного фонда (далее - проект постановления), направление документов в юридическое подразделение на согласование ответственным работником ответственного подразделения - в течение 33 (тридцати трех) календарных дней;»;

подпункт 11) пункта 5 изложить в следующей редакции:

«11) направление результата оказания государственной услуги услугополучателю на портал, ответственным работником ответственного подразделения - в течение 3 (трех) календарных дней со дня поступления принятого постановления в ответственное подразделение - в пределах срока оказания государственной услуги.»;

Описание последовательности процедур (действий) с указанием длительности каждой процедуры (действия) согласно приложению 1 изложить в редакции согласно приложению 33 к настоящему постановлению;

в регламенте государственной услуги «Выдача разрешения на добровольную ликвидацию добровольного накопительного пенсионного фонда», утвержденном согласно приложению 41 к указанному постановлению:

часть вторую пункта 1 изложить в следующей редакции:

«Государственная услуга «Выдача разрешения на добровольную ликвидацию добровольного накопительного пенсионного фонда» (далее - государственная услуга) оказывается Национальным Банком Республики Казахстан (далее - услугодатель) через веб-портал «электронного правительства» www.egov.kz (далее - портал).»;

пункты 2 и 3 изложить в следующей редакции:

«2. Форма оказания государственной услуги: электронная (полностью автоматизированная).

3. Результат оказания государственной услуги: письмо о выдаче разрешения на добровольную ликвидацию добровольного накопительного пенсионного фонда, либо мотивированный ответ об отказе в оказании государственной услуги по основаниям, предусмотренным пунктом 10 стандарта государственной услуги «Выдача разрешения на добровольную ликвидацию добровольного накопительного пенсионного фонда», утвержденного постановлением Правления Национального Банка Республики Казахстан от 30 апреля 2015 года № 71, зарегистрированным в Реестре государственной регистрации нормативных правовых актов под № 11534 (далее - стандарт).

Форма предоставления результата оказания государственной услуги: электронная.

На портале результат оказания государственной услуги направляется услугополучателю в «личный кабинет» в форме электронного документа, удостоверенного электронной цифровой подписью (далее - ЭЦП) уполномоченного лица услугодателя.»;

подпункт 4) пункта 5 изложить в следующей редакции:

«4) проверка полноты представленных документов:

в случае установления факта неполноты документов подготовка письменного мотивированного отказа в дальнейшем рассмотрении заявления (далее - отказ в рассмотрении заявления), подписание отказа в рассмотрении заявления у руководства услугодателя, направление отказа в рассмотрении заявления услугополучателю на портал ответственным работником ответственного подразделения - в течение 12 (двенадцати) календарных дней со дня получения документов;

в случае установления факта полноты документов их рассмотрение на предмет соответствия требованиям стандарта, подготовка проекта постановления Правления услугодателя (далее - Правление) о выдаче (об отказе в выдаче) разрешения на добровольную ликвидацию добровольного накопительного пенсионного фонда (далее - проект постановления), направление документов в юридическое подразделение на согласование ответственным работником ответственного подразделения - в течение 33 (тридцати трех) календарных дней;»;

подпункт 11) пункта 5 изложить в следующей редакции:

«11) направление результата оказания государственной услуги услугополучателю на портал, ответственным работником ответственного подразделения - в течение 3 (трех) календарных дней со дня поступления принятого постановления в ответственное подразделение - в пределах срока оказания государственной услуги.»;

Описание последовательности процедур (действий) с указанием длительности каждой процедуры (действия) согласно приложению 1 изложить в редакции согласно приложению 34 к настоящему постановлению;

в регламенте государственной услуги «Выдача лицензии на осуществление деятельности по организации обменных операций с наличной иностранной валютой уполномоченным организациям», утвержденном согласно приложению 42 к указанному постановлению:

часть вторую пункта 1 изложить в следующей редакции:

«Государственная услуга «Выдача лицензии на осуществление деятельности по организации обменных операций с наличной иностранной валютой уполномоченным организациям» (далее - государственная услуга) оказывается территориальными филиалами Национального Банка Республики Казахстан (далее - услугодатель) через веб-портал «электронного правительства» www.egov.kz (далее - портал).»;

пункты 2 и 3 изложить в следующей редакции:

«2. Форма оказания государственной услуги: электронная (полностью автоматизированная).

3. Результат оказания государственной услуги: выдача лицензии и приложения к ней, приложения к действительной лицензии, переоформление лицензии и (или) приложения к лицензии, выдача дубликатов лицензии и (или) приложения к лицензии, либо мотивированный ответ об отказе в оказании государственной услуги, в случаях и по основаниям, предусмотренным пунктами 12 и 13 стандарта государственной услуги «Выдача лицензии на осуществление деятельности по организации обменных операций с наличной иностранной валютой уполномоченным организациям», утвержденного постановлением Правления Национального Банка Республики Казахстан от 30 апреля 2015 года № 71, зарегистрированным в Реестре государственной регистрации нормативных правовых актов под № 11534 (далее - стандарт).

Форма предоставления результата оказания государственной услуги: электронная.

На портале результат оказания государственной услуги направляется услугополучателю в «личный кабинет» в форме электронного документа, удостоверенного электронной цифровой подписью (далее - ЭЦП) уполномоченного лица услугодателя.»;

пункт 5 изложить в следующей редакции:

«5. Содержание каждой процедуры (действия), входящей в состав процесса оказания государственной услуги, длительность его выполнения, а также результат процедуры (действия) по оказанию государственной услуги, который служит основанием для начала выполнения следующей процедуры (действия):

1) прием и регистрация документов, представленных услугополучателем, передача документов для рассмотрения руководству услугодателя работником услугодателя, уполномоченного на прием и регистрацию корреспонденции - в день поступления заявления;

2) рассмотрение документов, наложение резолюции, направление документов в подразделение ответственное за оказание государственной услуги (далее - ответственное подразделение) руководством услугодателя - в день поступления заявления;

3) рассмотрение документов руководителем ответственного подразделения, назначение ответственного работника, передача документов ему на исполнение - в день поступления заявления;

процедуры, предусмотренные подпунктами 1), 2) и 3) настоящего пункта, осуществляются в течение 1 (одного) рабочего дня;

4) проверка полноты представленных документов:

в случае установления факта неполноты представленных документов подготовка письменного мотивированного отказа в дальнейшем рассмотрении заявления (далее - отказ) ответственным работником ответственного подразделения, согласование отказа специалистом-юрисконсультом, подписание отказа у руководства услугодателя, направление отказа услугополучателю на портал ответственным работником ответственного подразделения - в течение 1 (одного) рабочего дня со дня получения документов;

в случае соответствия представленных документов требованиям стандарта рассмотрение полученных документов:

при поступлении заявления на выдачу лицензии и приложения к ней либо приложения к действительной лицензии:

осмотр обменного пункта уполномоченной организации на соответствие требованиям, предъявляемым к его помещению и технической оснащенности, ответственным работником ответственного подразделения: при выдаче лицензии и приложения к ней - в течение 11 (одиннадцати) рабочих дней, при выдаче приложения к действительной лицензии - в течение 3 (трех) рабочих дней;

подготовка заключения о выдаче лицензии и приложения к ней, приложения к действительной лицензии либо об отказе в выдаче (далее - заключение), а также результата оказания государственной услуги ответственным работником ответственного подразделения, визирование соответствующих документов руководителем ответственного подразделения, направление заключения и результата оказания государственной услуги на согласование специалисту-юрисконсульту: при выдаче лицензии и приложения к ней - в течение 10 (десяти) рабочих дней, при выдаче приложения к действительной лицензии - в течение 2 (двух) рабочих дней;

при поступлении заявления на переоформление лицензии и (или) приложения к ней либо на выдачу дубликата лицензии (дубликата приложения к лицензии):

подготовка заключения о переоформлении лицензии и (или) приложения к ней, выдаче дубликата лицензии (дубликата приложения к лицензии) либо об отказе (далее - заключение), а также результата оказания государственной услуги ответственным работником ответственного подразделения, визирование соответствующих документов руководителем ответственного подразделения, направление заключения и результата оказания государственной услуги на согласование специалисту-юрисконсульту: при переоформлении лицензии и (или) приложения к ней - в течение 4 (четырех) рабочих дней, при выдаче дубликата лицензии (дубликата приложения к лицензии) - в день получения документов на исполнение в пределах срока оказания государственной услуги.

5) рассмотрение и визирование специалистом-юрисконсультом заключения, а также результата оказания государственной услуги: при выдаче лицензии и приложения к ней - в течение 5 (пяти) рабочих дней, при выдаче приложения к действительной лицензии - в течение 2 (двух) рабочих дней, при переоформлении лицензии и (или) приложения к ней - в течение 3 (трех) рабочих дней, при выдаче дубликата лицензии (дубликата приложения к лицензии) - в день получения документов от ответственного подразделения в пределах срока оказания государственной услуги;

6) подписание заключения, а также результата оказания государственной услуги руководителем услугодателя: при выдаче лицензии и приложения к ней - в течение 2 (двух) рабочих дней, при выдаче приложения к действительной лицензии либо при переоформлении лицензии и (или) приложения к ней - в течение 1 (одного) рабочего дня, при выдаче дубликата лицензии (дубликата приложения к лицензии) - в день получения согласованных документов от специалиста-юрисконсульта в пределах срока оказания государственной услуги;

7) направление результата оказания государственной услуги услугополучателю на портал ответственным работником ответственного подразделения - в день подписания результата оказания государственной услуги в пределах срока оказания государственной услуги.»;

Описание последовательности процедур (действий) с указанием длительности каждой процедуры (действия) согласно приложению 1 изложить в редакции согласно приложению 35 к настоящему постановлению;

Справочник бизнес-процессов оказания государственной услуги согласно приложению 3 изложить в редакции согласно приложению 36 к настоящему постановлению.

2. Управлению рисков (Избасаров А.О.) в установленном законодательством Республики Казахстан порядке обеспечить:

1) совместно с Юридическим департаментом (Сарсенова Н.В.) государственную регистрацию настоящего постановления в Министерстве юстиции Республики Казахстан;

2) в течение десяти календарных дней со дня государственной регистрации настоящего постановления направление его на казахском и русском языках в Республиканское государственное предприятие на праве хозяйственного ведения «Институт законодательства и правовой информации Республики Казахстан» для официального опубликования и включения в Эталонный контрольный банк нормативных правовых актов Республики Казахстан;

3) размещение настоящего постановления на официальном интернет-ресурсе Национального Банка Республики Казахстан после его официального опубликования;

4) в течение десяти рабочих дней после государственной регистрации настоящего постановления представление в Юридический департамент сведений об исполнении мероприятий, предусмотренных подпунктами 2), 3) настоящего пункта и пунктом 3 настоящего постановления.

3. Управлению по защите прав потребителей финансовых услуг и внешних коммуникаций (Терентьев А.Л.) обеспечить в течение десяти календарных дней после государственной регистрации настоящего постановления направление его копии на официальное опубликование в периодические печатные издания.

4. Контроль за исполнением настоящего постановления возложить на заместителя Председателя Национального Банка Республики Казахстан Абылкасымову М.Е.

5. Настоящее постановление вводится в действие по истечении десяти календарных дней после дня его первого официального опубликования, за исключением  абзацев второго, тридцать седьмого - семидесятого, сто тринадцатого - двести семьдесят пятого, двести девяносто восьмого - триста пятьдесят четвертого пункта 1 настоящего постановления, которые вводятся в действие по истечении двадцати одного календарного дня после дня его первого официального опубликования.

 

 

Председатель Национального Банка

Е. Досаев

Приложение 1

Приложение 1

к постановлению Правления

Национального Банка

Республики Казахстан

от 16 апреля 2019 года № 65

 

Приложение 3

к постановлению Правления

Национального Банка

Республики Казахстан

от 31 июля 2017 года № 149

 

 

Регламент государственной услуги «Учетная регистрация микрофинансовых организаций»

 

Глава 1. Общие положения

1. Наименование услугодателя: Национальный Банк Республики Казахстан.

Государственная услуга «Учетная регистрация микрофинансовых организаций» (далее - государственная услуга) оказывается Национальным Банком Республики Казахстан (далее - услугодатель) через веб-портал «электронного правительства»: www.egov.kz (далее - портал).

2. Форма оказания государственной услуги: электронная.

3. Результат оказания государственной услуги: уведомление микрофинансовой организации о внесении ее в реестр микрофинансовых организаций (далее - реестр), либо мотивированный ответ об отказе в оказании государственной услуги (далее - отказ) в случаях и по основаниям, предусмотренных пунктом 11 стандарта государственной услуги «Учетная регистрация микрофинансовых организаций», утвержденного постановлением Правления Национального Банка Республики Казахстан от 30 апреля 2015 года № 71, зарегистрированным в Реестре государственной регистрации нормативных правовых актов под № 11534 (далее - стандарт).

Форма предоставления результата оказания государственной услуги: электронная (полностью автоматизированная).

На портале результат оказания государственной услуги направляется услугополучателю в «личный кабинет» в форме электронного документа, удостоверенного электронной цифровой подписью (далее - ЭЦП) уполномоченного лица услугодателя.

 

Глава 2. Описание порядка действий структурных подразделений (работников) услугодателя в процессе оказания государственной услуги

4. Основание для начала процедуры (действия) по оказанию государственной услуги: представление услугополучателем для получения государственной услуги документов, предусмотренных пунктом 9 стандарта.

5. Содержание каждой процедуры (действия), входящей в состав процесса оказания государственной услуги, длительность его выполнения, а также результат процедуры (действия) по оказанию государственной услуги, который служит основанием для начала выполнения следующей процедуры (действия):

1) прием и регистрация документов, представленных услугополучателем, передача документов для рассмотрения руководителю услугодателя ответственным лицом услугодателя, уполномоченным на прием и регистрацию корреспонденции - в день поступления заявления;

2) рассмотрение документов, наложение резолюции руководителем услугодателя - в день поступления заявления;

3) рассмотрение документов, определение ответственного работника руководителем подразделения, ответственного за оказание государственной услуги (далее - ответственное подразделение) - в день поступления заявления;

процедуры, предусмотренные подпунктами 1), 2) и 3) настоящего пункта, осуществляются в течение 1 (одного) рабочего дня;

4) проверка полноты представленных документов:

в случае установления факта неполноты представленных документов подготовка письменного мотивированного отказа в дальнейшем рассмотрении заявления услугополучателя (далее - отказ в рассмотрении заявления), подписание отказа в рассмотрении заявления у руководителя услугодателя, направление отказа в рассмотрении заявления услугополучателю на портал ответственным работником ответственного подразделения - в течение 4 (четырех) рабочих дней;

в случае установления факта полноты документов, их рассмотрение на предмет соответствия требованиям стандарта, подготовка проектов приказа о включении микрофинансовой организации в реестр (далее - приказ), уведомления микрофинансовой организации о ее внесении в реестр (далее - уведомление) либо отказа, направление на согласование руководителю ответственного подразделения ответственным работником - в течение 2 (двух) рабочих дней;

5) согласование проектов приказа, уведомления либо отказа, направление на правовую экспертизу специалисту-юрисконсульту руководителем ответственного подразделения - в течение 2 (двух) рабочих дней с момента получения документов на согласование;

6) рассмотрение специалистом-юрисконсультом поступивших документов на предмет соответствия требованиям стандарта, согласование проектов приказа, уведомления либо отказа - в течение 2 (двух) рабочих дней с момента получения документов на согласование;

7) передача согласованных со специалистом-юрисконсультом проектов приказа, уведомления либо отказа ответственному работнику руководителем ответственного подразделения - в течение 1 (одного) рабочего дня с момента получения документов от специалиста-юрисконсульта;

8) оформление приказа, уведомления либо отказа на бланке ответственным работником ответственного подразделения - в течение 1 (одного) рабочего дня с момента получения документов на исполнение;

9) подписание приказа, уведомления либо отказа на бланке руководителем услугодателя - в течение 1 (одного) рабочего дня;

10) внесение микрофинансовой организации в реестр, направление в Департамент надзора за банками услугодателя (далее - ДНБ) информации о внесении микрофинансовой организации в реестр для размещения на интернет-ресурсе услугодателя, информирование услугополучателя о готовности результата оказания государственной услуги (по телефону), направление результата оказания государственной услуги услугополучателю на портал, ответственным работником ответственного подразделения - в течение 1 (одного) рабочего дня.

 

Глава 3. Описание порядка взаимодействия структурных подразделений (работников) услугодателя в процессе оказания государственной услуги

6. Перечень структурных подразделений (работников) услугодателя, которые участвуют в процессе оказания государственной услуги:

1) ответственное лицо услугодателя, уполномоченное на прием и регистрацию корреспонденции;

2) руководитель услугодателя;

3) руководитель ответственного подразделения;

4) ответственный работник ответственного подразделения;

5) специалист-юрисконсульт.

7. Описание последовательности процедур (действий) с указанием длительности каждой процедуры (действия) изложено согласно приложению 1 к настоящему регламенту государственной услуги.

 

Глава 4. Описание порядка использования информационных систем в процессе оказания государственной услуги

8. Описание порядка обращения и последовательности процедур (действий) услугодателя и услугополучателя при оказании государственной услуги через портал:

1) услугополучатель осуществляет регистрацию на портале с помощью своего регистрационного свидетельства ЭЦП, которое хранится в интернет-браузере компьютера услугополучателя;

2) процедура 1 - ввод пароля (процесс авторизации) на портале для получения государственной услуги;

3) условие 1 - проверка на портале подлинности данных о зарегистрированном услугополучателе через логин (индивидуальный идентификационный номер либо бизнес идентификационный номер) и пароль;

4) процедура 2 - выбор услугополучателем государственной услуги, указанной в настоящем регламенте государственной услуги, вывод на экран формы запроса для оказания государственной услуги и заполнение услугополучателем формы (ввод данных) с учетом ее структуры и форматных требований, прикрепление к форме запроса необходимых документов в электронной форме;

5) процедура 3 - оплата государственной услуги посредством платежного шлюза «электронного правительства», информация об оплате государственной услуги поступает на портал;

6) условие 2 - проверка в портале факта оплаты за оказание государственной услуги;

7) процедура 4 - удостоверение (подписание) услугополучателем запроса посредством ЭЦП;

8) процедура 1 - ввод работником услугодателя логина и пароля (авторизация) на портале;

9) условие 1 - проверка на портале подлинности данных о зарегистрированном работнике услугодателя через логин и пароль;

10) процедура 2 - регистрация электронного документа (запроса услугополучателя) и его обработка на портале;

11) условие 2 - проверка документов, представленных услугополучателем, на предмет соответствия требованиям стандарта;

12) процедура 3 - формирование результата оказания государственной услуги;

13) процедура 4 - получение услугополучателем результата оказания государственной услуги.

9. Диаграмма функционального взаимодействия информационных систем, задействованных в оказании государственной услуги, изложена согласно приложению 2 к настоящему регламенту государственной услуги.

10. Справочник бизнес-процессов оказания государственной услуги изложен согласно приложению 3 к настоящему регламенту государственной услуги.

 

Приложение 1

к регламенту государственной услуги

«Учетная регистрация микрофинансовых

организаций»

 

 

Описание последовательности процедур (действий) с указанием длительности каждой процедуры (действия)

 

 

 

 

Приложение 2

к регламенту государственной услуги

«Учетная регистрация

микрофинансовых организаций»

 

 

Диаграмма функционального взаимодействия информационных систем, задействованных в оказании государственной услуги

 

 

 

 

Приложение 3

к регламенту государственной услуги

«Учетная регистрация

микрофинансовых организаций»

 

 

Справочник бизнес-процессов оказания государственной услуги

 

 

 

 

Приложение 2

Приложение 2

к постановлению Правления

Национального Банка

Республики Казахстан

от 16 апреля 2019 года № 65

 

Приложение 1

к регламенту государственной услуги

«Выдача согласия на назначение

(избрание) руководящих работников

финансовых организаций,

банковских, страховых холдингов,

акционерного общества «Фонд

гарантирования страховых выплат»

 

 

Описание последовательности процедур (действий) с указанием длительности каждой процедуры (действия)

 

 

Приложение 3

Приложение 3

к постановлению Правления

Национального Банка

Республики Казахстан

от 16 апреля 2019 года № 65

 

Приложение 2

к регламенту государственной услуги

«Выдача согласия на назначение

(избрание) руководящих работников

финансовых организаций,

банковских, страховых

холдингов, акционерного

общества «Фонд гарантирования

страховых выплат»

 

 

Диаграмма функционального взаимодействия информационных систем, задействованных в оказании государственной услуги
 

 

Приложение 4

Приложение 4

к постановлению Правления

Национального Банка

Республики Казахстан

от 16 апреля 2019 года № 65

 

Приложение 3

к регламенту государственной услуги

«Выдача согласия на назначение

(избрание) руководящих работников

финансовых организаций, банковских,

страховых холдингов, акционерного

общества «Фонд гарантирования

страховых выплат»

 

 

Справочник бизнес-процессов оказания государственной услуги

 

 

 

 

 

Приложение 5

Приложение 5

к постановлению Правления

Национального Банка

Республики Казахстан

от 16 апреля 2019 года № 65

 

Приложение 2

к регламенту государственной услуги

«Выдача согласия на приобретение статуса

крупного участника банка или

банковского холдинга»

 

 

Диаграмма функционального взаимодействия информационных систем,
задействованных в оказании государственной услуги

 

 

Приложение 6

Приложение 6

к постановлению Правления

Национального Банка

Республики Казахстан

от 16 апреля 2019 года № 65

 

Приложение 2

к регламенту государственной услуги

«Выдача согласия на приобретение

статуса страхового холдинга

или крупного участника

страховой (перестраховочной)

организации»

 

 

Диаграмма функционального взаимодействия информационных систем, задействованных в оказании государственной услуги

 

 

Приложение 7

Приложение 7

к постановлению Правления

Национального Банка

Республики Казахстан

от 16 апреля 2019 года № 65

 

Приложение 1

к регламенту государственной услуги

«Государственная регистрация

выпуска объявленных акций»

 

 

Описание последовательности процедур (действий) с указанием длительности каждой процедуры (действия)

 

 

Приложение 8

Приложение 8

к постановлению Правления

Национального Банка

Республики Казахстан

от 16 апреля 2019 года № 65

 

Приложение 3

к регламенту государственной услуги

«Государственная регистрация

выпуска объявленных акций»

 

 

Справочник бизнес-процессов оказания государственной услуги

 

Приложение 9

Приложение 9

к постановлению Правления

Национального Банка

Республики Казахстан

от 16 апреля 2019 года № 65

 

Приложение 9

к постановлению Правления

Национального Банка

Республики Казахстан

от 31 июля 2017 года № 149

 

 

Регламент государственной услуги «Государственная регистрация выпуска негосударственных облигаций»

 

Глава 1. Общие положения

1. Наименование услугодателя: Национальный Банк Республики Казахстан.

Государственная услуга «Государственная регистрация выпуска негосударственных облигаций» (далее - государственная услуга) оказывается Национальным Банком Республики Казахстан (далее - услугодатель), в том числе через веб-портал «электронного правительства»: www.egov.kz (далее - портал).

2. Форма оказания государственной услуги: электронная (частично автоматизированная) и бумажная.

3. Результат оказания государственной услуги:

свидетельство о государственной регистрации выпуска негосударственных облигаций и 1 (один) экземпляр проспекта выпуска облигаций;

свидетельство о государственной регистрации выпуска облигационной программы и 1 (один) экземпляр проспекта выпуска облигационной программы;

свидетельство о государственной регистрации выпуска облигаций в пределах облигационной программы и 1 (один) экземпляр проспекта выпуска облигаций в пределах облигационной программы с отметкой услугодателя о его государственной регистрации, которые направляются сопроводительным письмом в адрес услугополучателя, либо мотивированный ответ об отказе в оказании государственной услуги по основаниям, предусмотренным пунктами 20 и 21 стандарта государственной услуги «Государственная регистрация выпуска негосударственных облигаций», утвержденного постановлением Правления Национального Банка Республики Казахстан от 30 апреля 2015 года № 71, зарегистрированным в Реестре государственной регистрации нормативных правовых актов под № 11534 (далее - стандарт).

Форма предоставления результата оказания государственной услуги: электронная. В случае обращения услугополучателя за получением государственной услуги на бумажном носителе результат оформляется в электронной форме, распечатывается и заверяется подписью руководителя услугодателя, либо лица наделенного правом подписи на основании соответствующей доверенности.

На портале результат оказания государственной услуги направляется услугополучателю в «личный кабинет» в форме электронного документа, удостоверенного электронной цифровой подписью (далее - ЭЦП) уполномоченного лица услугодателя.

 

Глава 2. Описание порядка действий структурных подразделений (работников) услугодателя в процессе оказания государственной услуги

4. Основание для начала процедуры (действия) по оказанию государственной услуги: представление услугополучателем для получения государственной услуги документов, предусмотренных стандартом.

5. Содержание каждой процедуры (действия), входящей в состав процесса оказания государственной услуги, длительность его выполнения, а также результат процедуры (действия) по оказанию государственной услуги, который служит основанием для начала выполнения следующей процедуры (действия):

1) прием и регистрация представленных услугополучателем документов, передача документов руководству услугодателя работником, уполномоченным на прием и регистрацию корреспонденции - в день поступления заявления;

2) ознакомление с содержанием документов и наложение на них резолюций, передача документов в подразделение ответственное за оказание государственной услуги (далее - ответственное подразделение) руководством услугодателя - в день после дня представления документов на государственную регистрацию;

3) рассмотрение документов, определение ответственного работника, передача документов ему на исполнение руководством ответственного подразделения - в день после дня представления документов на государственную регистрацию;

процедуры, предусмотренные подпунктами 2) и 3) настоящего пункта, осуществляются в течение 1 (одного) рабочего дня;

4) рассмотрение документов на соответствие требованиям стандарта, подготовка проекта свидетельства либо отказа ответственным работником ответственного подразделения - в течение 7 (семи) рабочих дней;

5) согласование проекта свидетельства либо отказа руководством ответственного подразделения - в течение 3 (трех) рабочих дней;

6) подписание свидетельства либо отказа руководством услугодателя - в течение 2 (двух) рабочих дней;

7) направление результата оказания государственной услуги по почте или выдача непосредственно услугополучателю либо его уполномоченному представителю при предъявлении доверенности, оформленной в порядке, установленном гражданским законодательством Республики Казахстан, ответственным работником ответственного подразделения - в течение 2 (двух) рабочих дней.

6. При государственной регистрации облигационной программы:

1) прием и регистрация представленных услугополучателем документов, передача документов руководству услугодателя работником, уполномоченным на прием и регистрацию корреспонденции - в день поступления заявления;

2) ознакомление с содержанием документов и наложение на них резолюций, передача документов в ответственное подразделение руководством услугодателя - в день поступления заявления;

3) рассмотрение документов, определение ответственного работника, передача документов ему на исполнение руководством ответственного подразделения - в день поступления заявления;

процедуры, предусмотренные подпунктами 1), 2) и 3) настоящего пункта, осуществляются в течение 1 (одного) рабочего дня;

4) рассмотрение документов на соответствие требованиям стандарта, подготовка проекта свидетельства либо отказа ответственным работником ответственного подразделения - в течение 6 (шести) рабочих дней;

5) согласование проекта свидетельства либо отказа руководством ответственного подразделения - в течение 1 (одного) рабочего дня;

6) подписание свидетельства либо отказа руководством услугодателя - в течение 1 (одного) рабочего дня;

7) направление результата оказания государственной услуги по почте или выдача непосредственно услугополучателю либо его уполномоченному представителю при предъявлении доверенности, оформленной в порядке, установленном гражданским законодательством Республики Казахстан, ответственным работником ответственного подразделения - в течение 1 (одного) рабочего дня.

7. При государственной регистрации облигационной программы и первого выпуска облигаций в пределах облигационной программы, представленные услугополучателем одновременно:

1) прием и регистрация представленных услугополучателем документов, передача документов руководству услугодателя работником, уполномоченным на прием и регистрацию корреспонденции - в день поступления заявления;

2) ознакомление с содержанием документов и наложение на них резолюций, передача документов в ответственное подразделение руководством услугодателя - в день после даты представления документов на государственную регистрацию;

3) рассмотрение документов, определение ответственного работника, передача документов ему на исполнение руководством ответственного подразделения - в день после даты представления документов на государственную регистрацию;

процедуры, предусмотренные подпунктами 2) и 3) настоящего пункта, осуществляются в течение 1 (одного) рабочего дня;

4) рассмотрение документов на соответствие требованиям стандарта, подготовка проекта свидетельства либо отказа ответственным работником ответственного подразделения - в течение 6 (шести) рабочих дней;

5) согласование проекта свидетельства либо отказа руководством ответственного подразделения - в течение 1 (одного) рабочего дня;

6) подписание свидетельства либо отказа руководством услугодателя - в течение 1 (одного) рабочего дня;

7) направление результата оказания государственной услуги по почте или выдача непосредственно услугополучателю либо его уполномоченному представителю при предъявлении доверенности, оформленной в порядке, установленном гражданским законодательством Республики Казахстан, ответственным работником ответственного подразделения - в течение 1 (одного) рабочего дня.

8. При государственной регистрации выпуска облигаций, в пределах облигационной программы зарегистрированной уполномоченным органом по регулированию, контролю и надзору финансового рынка и финансовых организаций:

1) прием и регистрация представленных услугополучателем документов, передача документов руководству услугодателя работником, уполномоченным на прием и регистрацию корреспонденции - в день поступления документов;

2) ознакомление с содержанием документов и наложение на них резолюций, передача документов в ответственное подразделение руководством услугодателя - в день после даты представления документов на государственную регистрацию;

3) рассмотрение документов, определение ответственного работника, передача документов ему на исполнение руководством ответственного подразделения - в день после даты представления документов на государственную регистрацию;

процедуры, предусмотренные подпунктами 2) и 3) настоящего пункта, осуществляются в течение 1 (одного) рабочего дня;

4) рассмотрение документов на соответствие требованиям стандарта, подготовка проекта свидетельства либо отказа ответственным работником ответственного подразделения - в течение 2 (двух) рабочих дней;

5) согласование проекта свидетельства либо отказа руководством ответственного подразделения - в течение 1 (одного) рабочего дня;

6) подписание свидетельства либо отказа руководством услугодателя - в течение 1 (одного) рабочего дня;

7) направление результата оказания государственной услуги по почте или выдача непосредственно услугополучателю либо его уполномоченному представителю при предъявлении доверенности, оформленной в порядке, установленном гражданским законодательством Республики Казахстан, ответственным работником ответственного подразделения - в день подписания результата оказания государственной услуги - в пределах срока оказания государственной услуги.

9. При государственной регистрации выпуска облигаций со сроком обращения не более 12 (двенадцати) месяцев:

1) прием и регистрация представленных услугополучателем документов, передача документов руководству услугодателя работником, уполномоченным на прием и регистрацию корреспонденции - в день поступления документов;

2) ознакомление с содержанием документов и наложение на них резолюций, передача документов в ответственное подразделение руководством услугодателя - в день после даты представления документов на государственную регистрацию;

3) рассмотрение документов, определение ответственного работника, передача документов ему на исполнение руководством ответственного подразделения - в день после даты представленния документов на государственную регистрацию;

4) рассмотрение документов на соответствие требованиям стандарта, подготовка проекта свидетельства либо отказа ответственным работником ответственного подразделения - в день после даты представленния документов на государственную регистрацию;

процедуры, предусмотренные подпунктами 2), 3) и 4) настоящего пункта, осуществляются в течение 1 (одного) рабочего дня;

5) согласование проекта свидетельства либо отказа руководством ответственного подразделения - в течение 1 (одного) рабочего дня;

6) подписание свидетельства либо отказа руководством услугодателя - в течение 1 (одного) рабочего дня;

7) направление результата оказания государственной услуги по почте или выдача непосредственно услугополучателю либо его уполномоченному представителю при предъявлении доверенности, оформленной в порядке, установленном гражданским законодательством Республики Казахстан, ответственным работником ответственного подразделения - в день подписания результата оказания государственной услуги - в пределах срока оказания государственной услуги.

В случае представления услугополучателем неполного пакета документов, предусмотренных для оказания государственной услуги, услугодатель в соответствии со статьей 19 Закона Республики Казахстан от 15 апреля 2013 года «О государственных услугах» в течение 2 (двух) рабочих дней с момента получения документов отказывает в приеме заявления на оказание государственной услуги.

 

Глава 3. Описание порядка взаимодействия структурных подразделений (работников) услугодателя в процессе оказания государственной услуги

10. Перечень структурных подразделений (работников) услугодателя, которые участвуют в процессе оказания государственной услуги:

1) работник, уполномоченный на прием и регистрацию корреспонденции;

2) руководство услугодателя;

3) руководство ответственного подразделения;

4) ответственный работник ответственного подразделения.

11. Описание последовательности процедур (действий) при государственной регистрации выпуска негосударственных облигаций с указанием длительности каждой процедуры (действия) изложено согласно приложению 1 к настоящему регламенту государственной услуги.

Описание последовательности процедур (действий) при государственной регистрации облигационной программы с указанием длительности каждой процедуры (действия) изложено согласно приложению 2 к настоящему регламенту государственной услуги.

Описание последовательности процедур (действий) при государственной регистрации облигационной программы и первого выпуска облигаций в пределах облигационной программы, представленные услугополучателем одновременно, с указанием длительности каждой процедуры (действия) изложено согласно приложению 3 к настоящему регламенту государственной услуги.

Описание последовательности процедур (действий) при государственной регистрации выпуска облигаций, в пределах облигационной программы, зарегистрированной уполномоченным органом по регулированию, контролю и надзору финансового рынка и финансовых организаций с указанием длительности каждой процедуры (действия) изложено согласно приложению 4 к настоящему регламенту государственной услуги.

Описание последовательности процедур (действий) при государственной регистрации выпуска облигаций со сроком обращения не более двенадцати месяцев с указанием длительности каждой процедуры (действия) изложено согласно приложению 5 к настоящему регламенту государственной услуги.

 

Глава 4. Описание порядка использования информационных систем в процессе оказания государственной услуги

12. Описание порядка обращения и последовательности процедур (действий) услугодателя и услугополучателя при оказании государственной услуги через портал:

1) услугополучатель осуществляет регистрацию на портале с помощью своего регистрационного свидетельства ЭЦП, которое хранится в интернет-браузере компьютера услугополучателя;

2) процедура 1 - ввод пароля (процесс авторизации) на портале для получения государственной услуги;

3) условие 1 - проверка на портале подлинности данных о зарегистрированном услугополучателе через логин (индивидуальный идентификационный номер либо бизнес идентификационный номер) и пароль;

4) процедура 2 - выбор услугополучателем государственной услуги, указанной в настоящем регламенте государственной услуги, вывод на экран формы запроса для оказания государственной услуги и заполнение услугополучателем формы (ввод данных) с учетом ее структуры и форматных требований, прикрепление к форме запроса необходимых документов в электронной форме;

5) процедура 3 - выбор услугополучателем ЭЦП для удостоверения (подписания) запроса;

6) процедура 1 - ввод работником услугодателя логина и пароля (авторизация) на портале;

7) условие 1 - проверка на портале подлинности данных о зарегистрированном работнике услугодателя через логин и пароль;

8) процедура 2 - регистрация электронного документа (запроса услугополучателя) и его обработка на портале;

9) условие 2 - проверка документов, представленных услугополучателем, на предмет соответствия требованиям стандарта;

10) процедура 3 - формирование результата оказания государственной услуги;

11) процедура 4 - получение услугополучателем результата оказания государственной услуги.

13. Диаграмма функционального взаимодействия информационных систем, задействованных в оказании государственной услуги, изложена согласно приложению 6 к настоящему регламенту государственной услуги.

14. Справочник бизнес-процессов оказания государственной услуги при государственной регистрации выпуска негосударственных облигаций изложен согласно приложению 7 к настоящему регламенту государственной услуги.

Справочник бизнес-процессов оказания государственной услуги при государственной регистрации облигационной программы изложен согласно приложению 8 к настоящему регламенту государственной услуги.

Справочник бизнес-процессов оказания государственной услуги при государственной регистрации облигационной программы и первого выпуска облигаций в пределах облигационной программы изложен согласно приложению 9 к настоящему регламенту государственной услуги.

Справочник бизнес-процессов оказания государственной услуги при государственной регистрации выпуска облигаций в пределах облигационной программы, зарегистрированной уполномоченным органом по регулированию, контролю и надзору финансового рынка и финансовых организаций, изложен согласно приложению 10 к настоящему регламенту государственной услуги.

Справочник бизнес-процессов оказания государственной услуги при государственной регистрации выпуска облигаций со сроком обращения не более двенадцати месяцев изложен согласно приложению 11 к настоящему регламенту государственной услуги.

 

Приложение 1

к регламенту государственной услуги

«Государственная регистрация

выпуска негосударственных

облигаций»

 

 

Описание последовательности процедур (действий) при государственной регистрации выпуска негосударственных облигаций с указанием длительности каждой процедуры (действия)

 

 

Приложение 2

к регламенту государственной услуги

«Государственная регистрация

выпуска негосударственных

облигаций»

 

 

Описание последовательности процедур (действий) при государственной регистрации облигационной программы с указанием длительности каждой процедуры (действия)

 

 

Приложение 3

к регламенту государственной услуги

«Государственная регистрация

выпуска негосударственных

облигаций»

 

 

Описание последовательности процедур (действий) при государственной регистрации облигационной программы и первого выпуска облигаций в пределах облигационной программы,представленные услугополучателем одновременно с указанием длительности каждой процедуры (действия)

 

 

Приложение 4

к регламенту государственной услуги

«Государственная регистрация

выпуска негосударственных

облигаций»

 

 

Описание последовательности процедур (действий) при государственной регистрации выпуска облигаций, в пределах облигационной программы зарегистрированной уполномоченным органом по регулированию, контролю и надзору финансового рынка и финансовых организаций с указанием длительности каждой процедуры (действия)

 

Приложение 5

к регламенту государственной услуги

«Государственная регистрация

выпуска негосударственных

облигаций»

 

 

Описание последовательности процедур (действий) при государственной регистрации выпуска облигаций со сроком обращения не более двенадцати месяцев с указанием длительности каждой процедуры (действия)

 

 

Приложение 6

к регламенту государственной услуги

«Государственная регистрация

выпуска негосударственных

облигаций»

 

 

Диаграмма функционального взаимодействия информационных систем, задействованных в оказании государственной услуги

 

 

 

Приложение 7

к регламенту государственной услуги

«Государственная регистрация

выпуска негосударственных

облигаций»

 

 

Справочник бизнес-процессов оказания государственной услуги при государственной регистрации выпуска негосударственных облигаций

 

 

Приложение 8

к регламенту государственной услуги

«Государственная регистрация

выпуска негосударственных

облигаций»

 

 

Справочник бизнес-процессов оказания государственной услуги при государственной регистрации облигационной программы

 

 

Приложение 9

к регламенту государственной услуги

«Государственная регистрация

выпуска негосударственных

облигаций»

 

 

Справочник бизнес-процессов оказания государственной услуги при государственной регистрации облигационной программы и первого выпуска облигаций в пределах облигационной программы, представленные услугополучателем одновременно

 

 

Приложение 10

к регламенту государственной услуги

«Государственная регистрация

выпуска негосударственных

облигаций»

 

 

Справочник бизнес-процессов оказания государственной услуги при государственной регистрации выпуска облигаций в пределах облигационной программы, зарегистрированной уполномоченным органом по регулированию, контролю и надзору финансового рынка и финансовых организаций

 

 

Приложение 11

к регламенту государственной услуги

«Государственная регистрация

выпуска негосударственных

облигаций»

 

 

Справочник бизнес-процессов оказания государственной услуги при государственной регистрации выпуска облигаций со сроком обращения не более двенадцати месяцев с указанием длительности каждой процедуры (действия)

 

Приложение 10

Приложение 10

к постановлению Правления

Национального Банка

Республики Казахстан

от 16 апреля 2019 года № 65

 

Приложение 1

к регламенту государственной услуги

«Государственная регистрация

выпуска паев паевых

инвестиционных фондов»

 

 

Описание последовательности процедур (действий) с указанием длительности каждой процедуры (действия)

 

 

Приложение 11

Приложение 11

к постановлению Правления

Национального Банка

Республики Казахстан

от 16 апреля 2019 года № 65

 

Приложение 3

к регламенту государственной услуги

«Государственная регистрация

выпуска паев паевых

инвестиционных фондов»

 

 

Справочник бизнес-процессов оказания государственной услуги

 

Приложение 12

Приложение 12

к постановлению Правления

Национального Банка

Республики Казахстан

от 16 апреля 2019 года № 65

 

Приложение 1

к регламенту государственной услуги

«Утверждение отчета об

итогах размещения акций»

 

 

Описание последовательности процедур (действий) с указанием длительности каждой процедуры (действия)

 

Приложение 13

Приложение 13

к постановлению Правления

Национального Банка

Республики Казахстан

от 16 апреля 2019 года № 65

 

Приложение 2

к регламенту государственной услуги

«Утверждение отчета об

итогах размещения акций»

 

 

Справочник бизнес-процессов оказания государственной услуги

 

 

Приложение 14

Приложение 14

к постановлению Правления

Национального Банка

Республики Казахстан

от 16 апреля 2019 года № 65

 

Приложение 16

к постановлению Правления

Национального Банка

Республики Казахстан

от 31 июля 2017 года № 149

 

 

Регламент государственной услуги «Выдача лицензии организациям, осуществляющим отдельные виды банковских операций, на инкассацию банкнот, монет и ценностей»

 

Глава 1. Общие положения

1. Наименование услугодателя: Национальный Банк Республики Казахстан.

Государственная услуга «Выдача лицензии организациям, осуществляющим отдельные виды банковских операций, на инкассацию банкнот, монет и ценностей» (далее - государственная услуга) оказывается Национальным Банком Республики Казахстан (далее - услугодатель) через веб-портал «электронного правительства» www.egov.kz (далее - портал).

2. Форма оказания государственной услуги: электронная (полностью автоматизированная).

3. Результат оказания государственной услуги - выдача лицензии, переоформление, выдача дубликата лицензии либо мотивированный отказ в оказании государственной услуги (далее - отказ) в случаях, предусмотренных пунктом 11 стандарта государственной услуги «Выдача лицензии организациям, осуществляющим отдельные виды банковских операций, на инкассацию банкнот, монет и ценностей», утвержденного постановлением Правления Национального Банка Республики Казахстан от 30 апреля 2015 года № 71, зарегистрированным в Реестре государственной регистрации нормативных правовых актов под № 11534 (далее - стандарт).

Форма предоставления результата оказания государственной услуги: электронная.

На портале результат оказания государственной услуги направляется услугополучателю в «личный кабинет» в форме электронного документа, удостоверенного электронной цифровой подписью (далее - ЭЦП) уполномоченного лица услугодателя.

 

Глава 2. Описание порядка действий структурных подразделений (работников) услугодателя в процессе оказания государственной услуги

4. Основание для начала процедуры (действия) по оказанию государственной услуги: представление услугополучателем для получения государственной услуги документов, предусмотренных стандартом.

5. Содержание каждой процедуры (действия), входящей в состав процесса оказания государственной услуги, длительность его выполнения, а также результат процедуры (действия) по оказанию государственной услуги, который служит основанием для начала выполнения следующей процедуры (действия):

1) прием и регистрация документов, представленных услугополучателем, передача документов на рассмотрение руководству услугодателя работником, уполномоченным на прием и регистрацию корреспонденции - в день поступления заявления;

2) рассмотрение документов и наложение резолюции руководством услугодателя, направление документов в подразделение ответственное за оказание государственной услуги (далее - ответственное подразделение) - в день поступления заявления;

3) рассмотрение документов, определение ответственного работника, передача документов ему на исполнение руководителем ответственного подразделения - в день поступления заявления;

процедуры, предусмотренные подпунктами 1), 2) и 3) настоящего пункта, осуществляются в течение 1 (одного) рабочего дня;

4) проверка полноты представленных документов:

в случае установления факта неполноты представленных документов подготовка письменного мотивированного отказа в дальнейшем рассмотрении заявления (далее - отказ в рассмотрении заявления), подписание отказа в рассмотрении заявления у руководства услугодателя, направление отказа в рассмотрении заявления услугополучателю на портал ответственным работником ответственного подразделения - в течение 1 (одного) рабочего дня со дня получения документов;

в случае установления факта полноты представленных документов их рассмотрение на предмет соответствия требованиям стандарта:

при поступлении заявления на выдачу дубликата лицензии подготовка проекта дубликата лицензии либо отказа, подписание дубликата лицензии либо отказа у руководства услугодателя, направление дубликата лицензии либо отказа услугополучателю на портал ответственным работником ответственного подразделения - в течение 1 (одного) рабочего дня со дня получения документов;

при поступлении заявления на переформление лицензии направление документов в юридическое подразделение для получения заключения о возможности переоформления лицензии (далее - заключение), получение заключения юридического подразделения, подготовка проекта приказа о переоформлении лицензии, проекта переоформленной лицензии либо отказа, согласование с юридическим подразделением проекта приказа о переоформлении лицензии, проекта переоформленной лицензии либо отказа, подписание приказа о переоформлении лицензии, переоформленной лицензии либо отказа у руководства услугодателя, направление результата оказания государственной услуги услугополучателю на портал ответственным работником ответственного подразделения - в течение 2 (двух) рабочих дней со дня получения документов;

при поступлении заявления на выдачу лицензии или переоформление лицензии в случае реорганизации услугополучателя в форме выделения или разделения, направление документов в юридическое подразделение для получения заключения ответственным работником ответственного подразделения: при выдаче лицензии - в течение 5 (пяти) рабочих дней, при переоформлении лицензии в случае реорганизации услугополучателя в форме выделения или разделения - в течение 10 (десяти) рабочих дней;

5) рассмотрение юридическим подразделением представленных документов, подготовка и направление в ответственное подразделение заключения: при выдаче лицензии - в течение 3 (трех) рабочих дней, при переоформлении лицензии в случае реорганизации услугополучателя в форме выделения или разделения - в течение 5 (пяти) рабочих дней;

6) подготовка проекта приказа о выдаче лицензии или переоформлении лицензии (далее - проект приказа), проекта лицензии либо отказа, направление на согласование в юридическое подразделение подготовленных документов ответственным работником ответственного подразделения: при выдаче лицензии - в течение 3 (трех) рабочих дней, при переоформлении лицензии в случае реорганизации услугополучателя в форме выделения или разделения - в течение 5 (пяти) рабочих дней;

7) согласование юридическим подразделением проекта приказа, проекта лицензии либо отказа: при выдаче лицензии или переоформление лицензии в случае реорганизации услугополучателя в форме выделения или разделения - в течение 3 (трех) рабочих дней;

8) представление документов на подпись руководству услугодателя ответственным работником ответственного подразделения: при выдаче лицензии или переоформлении лицензии в случае реорганизации услугополучателя в форме выделения или разделения - в течение 1 (одного) рабочего дня;

9) подписание приказа, лицензии либо отказа руководством услугодателя: при выдаче лицензии - в течение 2 (двух) рабочих дней, при переоформлении лицензии в случае реорганизации услугополучателя в форме выделения или разделения - в течение 3 (трех) рабочих дней;

10) направление результата оказания государственной услуги услугополучателю на портал ответственным работником ответственного подразделения: при выдаче лицензии или переоформлении лицензии в случае реорганизации услугополучателя в форме выделения или разделения - в течение 1 (одного) рабочего дня.

 

Глава 3. Описание порядка взаимодействия структурных подразделений (работников) услугодателя в процессе оказания государственной услуги

6. Перечень структурных подразделений (работников) услугодателя, которые участвуют в процессе оказания государственной услуги:

1) работник, уполномоченный на прием и регистрацию корреспонденции;

2) руководство услугодателя;

3) руководитель ответственного подразделения;

4) ответственный работник ответственного подразделения;

5) юридическое подразделение.

7. Описание последовательности процедур (действий) с указанием длительности каждой процедуры (действия) изложено согласно приложению 1 к настоящему регламенту государственной услуги.

 

Глава 4. Описание порядка использования информационных систем в процессе оказания государственной услуги

8. Описание порядка обращения и последовательности процедур (действий) услугодателя и услугополучателя при оказании государственной услуги через портал:

1) услугополучатель осуществляет регистрацию на портале с помощью своего регистрационного свидетельства ЭЦП, которое хранится в интернет-браузере компьютера услугополучателя;

2) процедура 1 - ввод пароля (процесс авторизации) на портале для получения государственной услуги;

3) условие 1 - проверка на портале подлинности данных о зарегистрированном услугополучателе через логин (индивидуальный идентификационный номер либо бизнес идентификационный номер) и пароль;

4) процедура 2 - выбор услугополучателем государственной услуги, указанной в настоящем регламенте государственной услуги, вывод на экран формы запроса для оказания государственной услуги и заполнение услугополучателем формы (ввод данных) с учетом ее структуры и форматных требований, прикрепление к форме запроса необходимых документов в электронной форме;

5) процедура 3 - оплата государственной услуги посредством платежного шлюза «электронного правительства», информация об оплате государственной услуги поступает на портал;

6) условие 2 - проверка в портале факта оплаты за оказание государственной услуги;

7) процедура 4 - удостоверение (подписание) услугополучателем запроса посредством ЭЦП;

8) процедура 1 - ввод работником услугодателя логина и пароля (авторизация) на портале;

9) условие 1 - проверка на портале подлинности данных о зарегистрированном работнике услугодателя через логин и пароль;

10) процедура 2 - регистрация электронного документа (запроса услугополучателя) и его обработка на портале;

11) условие 2 - проверка документов, представленных услугополучателем, на предмет соответствия требованиям стандарта;

12) процедура 3 - формирование результата оказания государственной услуги;

13) процедура 4 - получение услугополучателем результата оказания государственной услуги.

9. Диаграмма функционального взаимодействия информационных систем, задействованных в оказании государственной услуги, изложена согласно приложению 2 к настоящему регламенту государственной услуги.

10. Справочник бизнес-процессов оказания государственной услуги изложен согласно приложению 3 к настоящему регламенту государственной услуги.

 

Приложение 1

к регламенту государственной услуги

«Выдача лицензии организациям,

осуществляющим отдельные виды

банковских операций, на инкассацию

банкнот, монет и ценностей»

 

 

Описание последовательности процедур (действий) с указанием длительности каждой процедуры (действия)

 

http://zan.gov.kz/api/documents/docimages/I131045_1/1074.jpg

продолжение блок-схемы

 

 

Приложение 2

к регламенту государственной услуги

«Выдача лицензии организациям,

осуществляющим отдельные виды

банковских операций, на инкассацию

банкнот, монет и ценностей»

 

 

Диаграмма функционального взаимодействия информационных систем, задействованных в оказании государственной услуги

 

 

 

Приложение 3

к регламенту государственной услуги

«Выдача лицензии организациям,

осуществляющим отдельные виды

банковских операций, на инкассацию

банкнот, монет и ценностей»

 

 

Справочник бизнес-процессов оказания государственной услуги

 

 

продолжение справочника бизнес-процессов

 

Приложение 15

Приложение 15

к постановлению Правления

Национального Банка

Республики Казахстан

от 16 апреля 2019 года № 65

 

Приложение 1

к регламенту государственной услуги

«Выдача лицензии на осуществление

актуарной деятельности»

 

 

Описание последовательности процедур (действий) с указанием длительности каждой процедуры (действия)

 

 

 

продолжение блок-схемы

 

Приложение 16

Приложение 16

к постановлению Правления

Национального Банка

Республики Казахстан

от 16 апреля 2019 года № 65

 

Приложение 3

к регламенту государственной услуги

«Выдача лицензии на осуществление

актуарной деятельности»

 

 

Справочник бизнес-процессов оказания государственной услуги

 

http://zan.gov.kz/api/documents/docimages/I131045_1/1129.jpg

продолжение справочника бизнес-процессов

 

Приложение 17

Приложение 17

к постановлению Правления

Национального Банка

Республики Казахстан

от 16 апреля 2019 года № 65

 

Приложение 1

к регламенту государственной услуги

«Выдача лицензии на осуществление

страховой деятельности или

право осуществления исламской

страховой деятельности

по отрасли «страхование жизни»

 

 

Описание последовательности процедур (действий) с указанием длительности каждой процедуры (действия)

 

 

продолжение блок-схемы

 

Приложение 18

Приложение 18

к постановлению Правления

Национального Банка

Республики Казахстан

от 16 апреля 2019 года № 65

 

Приложение 3

к регламенту государственной услуги

«Выдача лицензии на осуществление

страховой деятельности или право

осуществления исламской страховой

деятельности по отрасли

«страхование жизни»

 

 

Справочник бизнес-процессов оказания государственной услуги

 

 

продолжение справочника бизнес-процессов

 

Приложение 19

Приложение 19

к постановлению Правления

Национального Банка

Республики Казахстан

от 16 апреля 2019 года № 65

 

Приложение 1

к регламенту государственной услуги

«Выдача лицензии на право

осуществления страховой

(перестраховочной) деятельности

или исламской страховой

(перестраховочной) деятельности

по отрасли «общее страхование»

 

 

Описание последовательности процедур (действий) с указанием длительности каждой процедуры (действия)

 

 

 

продолжение блок-схемы

 

 

Приложение 20

Приложение 20

к постановлению Правления

Национального Банка

Республики Казахстан

от 16 апреля 2019 года № 65

 

Приложение 3

к регламенту государственной услуги

«Выдача лицензии на право

осуществления страховой

(перестраховочной) деятельности или

исламской страховой (перестраховочной)

деятельности по отрасли

«общее страхование»

 

 

Справочник бизнес-процессов оказания государственной услуги

 

http://zan.gov.kz/api/documents/docimages/I131045_1/1207.jpg

продолжение справочника бизнес-процессов

 

Приложение 21

Приложение 21

к постановлению Правления

Национального Банка

Республики Казахстан

от 16 апреля 2019 года № 65

 

Приложение 1

к регламенту государственной услуги

«Выдача лицензии на виды

обязательного страхования,

установленные законами

Республики Казахстан и являющиеся

отдельными классами страхования,

или право осуществления исламской

страховой деятельности по видам

обязательного страхования,

установленным законами

Республики Казахстан и являющимся

отдельными классами

страхования»

 

 

Описание последовательности процедур (действий) с указанием длительности каждой процедуры (действия)
 

продолжение блок-схемы

 

Приложение 22

Приложение 22

к постановлению Правления

Национального Банка

Республики Казахстан

от 16 апреля 2019 года № 65

 

Приложение 3

к регламенту государственной услуги

«Выдача лицензии на виды

обязательного страхования,

установленные законами

Республики Казахстан и являющиеся

отдельными классами

страхования, или право

осуществления исламской

страховой деятельности по видам

обязательного страхования,

установленным законами

Республики Казахстан и

являющимся отдельными

классами страхования»

 

 

Справочник бизнес-процессов оказания государственной услуги

 

 

продолжение справочника бизнес-процессов

 

Приложение 23

Приложение 23

к постановлению Правления

Национального Банка

Республики Казахстан

от 16 апреля 2019 года № 65

 

Приложение 1

к регламенту государственной услуги

«Выдача лицензии на деятельность

по перестрахованию или

право осуществления деятельности

по исламскому перестрахованию»

 

 

Описание последовательности процедур (действий) с указанием длительности каждой процедуры (действия)

 

 

Приложение 24

Приложение 24

к постановлению Правления

Национального Банка

Республики Казахстан

от 16 апреля 2019 года № 65

 

Приложение 3

к регламенту государственной услуги

«Выдача лицензии на деятельность

по перестрахованию или

право осуществления деятельности

по исламскому перестрахованию»

 

 

Справочник бизнес-процессов оказания государственной услуги

 

 

продолжение справочника бизнес-процессов

 

Приложение 25

Приложение 25

к постановлению Правления

Национального Банка

Республики Казахстан

от 16 апреля 2019 года № 65

 

Приложение 1

к регламенту государственной услуги

«Выдача лицензии на право

осуществления деятельности

страхового брокера»

 

 

Описание последовательности процедур (действий) с указанием длительности каждой процедуры (действия)

 

продолжение блок-схемы

 

Приложение 26

Приложение 26

к постановлению Правления

Национального Банка

Республики Казахстан

от 16 апреля 2019 года № 65

 

Приложение 3

к регламенту государственной услуги

«Выдача лицензии на право

осуществления деятельности

страхового брокера»

 

 

Справочник бизнес-процессов оказания государственной услуги

 

 

продолжение справочника бизнес-процессов

 

Приложение 27

Приложение 27

к постановлению Правления

Национального Банка

Республики Казахстан

от 16 апреля 2019 года № 65

 

Приложение 1

к регламенту государственной услуги

«Выдача лицензии на осуществление

деятельности на рынке

ценных бумаг,

предусмотренной законодательством

Республики Казахстан»

 

 

Описание последовательности процедур (действий) с указанием длительности каждой процедуры (действия)

 

http://zan.gov.kz/api/documents/docimages/I131045_1/1349.jpg

продолжение блок-схемы

 

Приложение 28

Приложение 28

к постановлению Правления

Национального Банка

Республики Казахстан

от 16 апреля 2019 года № 65

 

Приложение 3

к регламенту государственной услуги

«Выдача лицензии на осуществление

деятельности на рынке ценных

бумаг, предусмотренной

законодательством

Республики Казахстан»

 

 

Справочник бизнес-процессов оказания государственной услуги

 

 

продолжение справочника бизнес-процессов

 

Приложение 29

Приложение 29

к постановлению Правления

Национального Банка

Республики Казахстан

от 16 апреля 2019 года № 65

 

Приложение 2

к регламенту государственной услуги

«Выдача разрешения на создание

или приобретение банком и (или)

банковским холдингом дочерней

организации и (или) значительное

участие банка и (или) банковского

холдинга в уставном

капитале организаций»

 

 

Диаграмма функционального взаимодействия информационных систем, задействованных в оказании государственной услуги

 

 

Приложение 30

Приложение 30

к постановлению Правления

Национального Банка

Республики Казахстан

от 16 апреля 2019 года № 65

 

Приложение 2

к регламенту государственной услуги

«Выдача разрешения на создание

или приобретение дочерней

организации страховой

(перестраховочной) организацией и

(или) страховым холдингом,

значительное участие страховой

(перестраховочной) организации и

(или) страхового холдинга в

капитале организаций»

 

 

Диаграмма функционального взаимодействия информационных систем, задействованных в оказании государственной услуги

 

 

Приложение 31

Приложение 31

к постановлению Правления

Национального Банка

Республики Казахстан

от 16 апреля 2019 года № 65

 

Приложение 1

к регламенту государственной услуги

«Выдача разрешения на размещение

эмиссионных ценных бумаг

организации-резидента

Республики Казахстан

на территории иностранного

государства»

 

 

Описание последовательности процедур (действий) с указанием длительности каждой процедуры (действия)

 

Приложение 32

Приложение 32

к постановлению Правления

Национального Банка

Республики Казахстан

от 16 апреля 2019 года № 65

 

Приложение 1

к регламенту государственной услуги

«Выдача разрешения на выпуск

эмиссионных ценных бумаг

организации-резидента

Республики Казахстан

на территории иностранного

государства»

 

 

Описание последовательности процедур (действий) с указанием длительности каждой процедуры (действия)

 

Приложение 33

Приложение 33

к постановлению Правления

Национального Банка

Республики Казахстан

от 16 апреля 2019 года № 65

 

Приложение 1

к регламенту государственной услуги

«Выдача разрешения на реорганизацию

добровольного накопительного

пенсионного фонда»

 

 

Описание последовательности процедур (действий) с указанием длительности каждой процедуры (действия)

 

 

продолжение блок-схемы

 

Приложение 34

Приложение 34

к постановлению Правления

Национального Банка

Республики Казахстан

от 16 апреля 2019 года № 65

 

Приложение 1

к регламенту государственной услуги

«Выдача разрешения на добровольную

ликвидацию добровольного

накопительного пенсионного фонда»

 

 

Описание последовательности процедур (действий) с указанием длительности каждой процедуры (действия)

 

 

продолжение блок-схемы

 

Приложение 35

Приложение 35

к постановлению Правления

Национального Банка

Республики Казахстан

от 16 апреля 2019 года № 65

 

Приложение 1

к регламенту государственной услуги

«Выдача лицензии на осуществление

деятельности по организации

обменных операций с наличной

иностранной валютой

уполномоченным организациям»

 

 

Описание последовательности процедур (действий) с указанием длительности каждой процедуры (действия)

 

 

продолжение блок-схемы

 

Приложение 36

Приложение 36

к постановлению Правления

Национального Банка

Республики Казахстан

от 16 апреля 2019 года № 65

 

Приложение 3

к регламенту государственной услуги

«Выдача лицензии на осуществление

деятельности по организации

обменных операций с наличной

иностранной валютой

уполномоченным организациям»

 

 

Описание последовательности процедур (действий) с указанием длительности каждой процедуры (действия)

 

 

продолжение справочника бизнес-процессов