О внесении изменений и дополнений в приказ Министра здравоохранения и социального развития Республики Казахстан от 28 мая 2015 года № 407 «Об утверждении регламентов оказания государственных услуг в сфере социальной защиты населения»

Приказ Министра труда и социальной защиты населения Республики Казахстан от 23 января 2018 года № 20

В соответствии с подпунктом 2) статьи 10 Закона Республики Казахстан от 15 апреля 2013 года «О государственных услугах» ПРИКАЗЫВАЮ:

1. Внести в приказ Министра здравоохранения и социального развития Республики Казахстан от 28 мая 2015 года № 407 «Об утверждении регламентов оказания государственных услуг в сфере социальной защиты населения» (зарегистрирован в Реестре государственной регистрации нормативных правовых актов под № 11503, опубликован в информационно-правовой системе «Әділет» 10 июля 2015 года) следующие изменения и дополнения:

пункт 1 изложить в следующей редакции:

«1. Утвердить:

1) регламент оказания государственной услуги «Назначение пенсионных выплат по возрасту» согласно приложению 1 к настоящему приказу;

2) регламент оказания государственной услуги «Назначение государственной базовой пенсионной выплаты» согласно приложению 2 к настоящему приказу;

3) регламент оказания государственной услуги «Назначение государственных социальных пособий по инвалидности, по случаю потери кормильца и по возрасту» согласно приложению 3 к настоящему приказу;

4) регламент оказания государственной услуги «Назначение государственных специальных пособий» согласно приложению 4 к настоящему приказу;

5) регламент оказания государственной услуги «Назначение социальной выплаты на случаи социальных рисков: утраты трудоспособности; потери кормильца; потери работы; потери дохода в связи с беременностью и родами; потери дохода в связи с усыновлением (удочерением) новорожденного ребенка (детей); потери дохода в связи с уходом за ребенком по достижении им возраста одного года» согласно приложению 5 к настоящему приказу;

6) регламент оказания государственной услуги «Назначение пособий на рождение ребенка и по уходу за ребенком» согласно приложению 6 к настоящему приказу;

7) регламент оказания государственной услуги «Назначение специального государственного пособия» согласно приложению 7 к настоящему приказу;

8) регламент оказания государственной услуги «Выдача информации о поступлении и движении средств вкладчика единого накопительного пенсионного фонда» согласно приложению 8 к настоящему приказу;

9) регламент оказания государственной услуги «Установление инвалидности и/или степени утраты трудоспособности и/или определение необходимых мер социальной защиты» согласно приложению 9 к настоящему приказу;

10) регламент оказания государственной услуги «Назначение пособия матери или отцу, усыновителю (удочерителю), опекуну (попечителю), воспитывающему ребенка-инвалида» согласно приложению 10 к настоящему приказу;

11) регламент оказания государственной услуги «Назначение единовременной выплаты на погребение» согласно приложению 11 к настоящему приказу;

12) регламент оказания государственной услуги «Назначение социальной помощи в виде ежемесячных выплат гражданам Республики Казахстан после завершения периода капитализации платежей по возмещению вреда, причиненного жизни и здоровью работников юридическими лицами, ликвидированными вследствие банкротства» согласно приложению 12 к настоящему приказу;

13) регламент оказания государственной услуги «Выдача справки иностранцу или лицу без гражданства о соответствии квалификации для самостоятельного трудоустройства» согласно приложению 13 к настоящему приказу;

14) регламент оказания государственной услуги «Выплата разницы между суммой фактически внесенных обязательных пенсионных взносов, обязательных профессиональных пенсионных взносов с учетом уровня инфляции и суммой пенсионных накоплений» согласно приложению 14 к настоящему приказу;

15) регламент оказания государственной услуги «Назначение государственного пособия многодетным матерям, награжденным подвесками «Алтын алқа», «Күміс алқа» или получившим ранее звание «Мать-героиня», награжденным орденами «Материнская слава» I и II степени» согласно приложению 15 к настоящему приказу.»;

в регламенте оказания государственной услуги «Назначение пособия матери или отцу, усыновителю (удочерителю), опекуну (попечителю), воспитывающему ребенка-инвалида», утвержденном указанным приказом:

заголовок главы 1 изложить в следующей редакции:

«Глава 1. Общие положения»;

пункт 2 изложить в следующей редакции:

«2. Государственная услуга оказывается территориальными подразделениями Комитета труда, социальной защиты и миграции Министерства труда и социальной защиты населения Республики Казахстан (далее - услугодатель).

Прием заявления и выдача результата оказания государственной услуги осуществляется через:

1) некоммерческое акционерное общество «Государственная корпорация «Правительство для граждан» (далее - Государственная корпорация);

2) веб-портал «электронного правительства» www.egov.kz (далее - портал).»;

пункт 3 изложить в следующей редакции:

«3. Форма оказываемой государственной услуги: электронная и (или) бумажная.»;

заголовок глав 2, 3 и 4 изложить в следующей редакции:

«Глава 2. Описание порядка действий структурных подразделений (работников) услугодателя в процессе оказания государственной услуги

Глава 3. Описание порядка взаимодействия структурных подразделений (работников) услугодателя в процессе оказания государственной услуги

Глава 4. Описание порядка взаимодействия с Государственной корпорацией и (или) иными услугодателями, а также порядка использования информационных систем в процессе оказания государственной услуги»;

дополнить пунктами 15-1, 15-2 и 15-3 следующего содержания:

«15-1. При наличии у услугополучателя индивидуального идентификационного номера (далее - ИИН) и ЭЦП имеется возможность получения услугополучателем информации о назначении пособия в

режиме удаленного доступа через портал, чьи документы были ранее представлены на бумажном носителе в отделение Государственной корпорации и на момент получения информация о назначении государственной услуги данные об услугополучателе находятся в электронном виде в базе данных автоматизированной информационной системы Государственной корпорации.

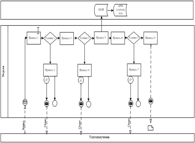
Пошаговые действия и решения услугодателя (услугополучателя) при получении информации о назначении пособия через портал:

1) услугополучатель осуществляет регистрацию на портале с помощью ИИН и пароля (осуществляется для незарегистрированных услугополучателей на портале);

2) процесс 1 - ввод услугополучателем ИИН и пароля (процесс авторизации) на портале для получения услуги;

3) условие 1 - проверка на портале подлинности данных о зарегистрированном услугополучателе через ИИН и пароль;

4) процесс 2 - формирование порталом сообщения об отказе в авторизации в связи с имеющимися нарушениями в данных услугополучателя;

5) процесс 3 - выбор услугополучателем услуги, указанной в настоящем Регламенте, вывод на экран формы запроса для оказания услуги и заполнение услугополучателем формы (ввод данных) с учетом ее структуры и форматных требований, а также выбор услугополучателем регистрационного свидетельства ЭЦП для удостоверения (подписания) запроса;

6) условие 2 - проверка на портале срока действия регистрационного свидетельства ЭЦП и отсутствия в списке отозванных (аннулированных) регистрационных свидетельств, а также соответствия идентификационных данных (между ИИН, указанным в запросе, и ИИН, указанным в регистрационном свидетельстве ЭЦП);

7) процесс 4 - формирование сообщения об отказе в запрашиваемой услуге в связи с неподтверждением подлинности ЭЦП услугополучателя;

8) процесс 5 - удостоверение запроса для получения услуги посредством ЭЦП услугополучателя и направление электронного документа (запроса) через шлюз «электронного правительства» в автоматизированное рабочее место (далее - АРМ) услугодателя для обработки услугодателем;

9) процесс 6 - регистрация электронного документа в АРМ услугодателя;

10) условие 3 - проверка (обработка) услугодателем запроса услугополучателя;

11) процесс 7 - формирование сообщения об отказе в запрашиваемой услуге в связи с имеющимися нарушениями;

12) процесс 8 - получение услугополучателем результата услуги (уведомление в форме электронного документа), сформированного АРМ услугодателя.

Уведомление о назначении пособия или отказе в назначении пособия формируется с использованием ЭЦП уполномоченного лица услугодателя, в произвольной форме.

Диаграммы функционального взаимодействия информационных систем, задействованных в оказании государственной услуги, в графической форме приведены в приложении 2-1 к настоящему регламенту.

15-2. Время предоставления информации - не более 30 минут с момента поступления запроса в информационную систему Государственной корпорации.

15-3. При наличии у услугополучателя ИИН и ЭЦП имеется возможность подачи услугополучателем заявления на назначение пособия в режиме удаленного доступа через портал. Пошаговые действия и решения при оказании государственной услуги через портал:

1) услугополучатель осуществляет регистрацию на портале с помощью ИИН и пароля (для незарегистрированных услугополучателей на портале);

2) процесс 1 - ввод услугополучателем ИИН и пароля (процесс авторизации) на портале для получения услуги;

3) условие 1 - проверка на портале подлинности данных о зарегистрированном услугополучателе через ИИН и пароль;

4) процесс 2 - формирование порталом сообщения об отказе в авторизации в связи с имеющимися нарушениями в данных услугополучателя;

5) процесс 3 - выбор услугополучателем услуги, вывод на экран формы запроса для оказания услуги и заполнение услугополучателем формы (ввод данных) с учетом ее структуры и форматных требований, автоматическое определение отделения Государственной корпорации через ИС услугодателя по коду района, а также запрос через шлюз «электронного правительства» (далее - ШЭП) о данных услугополучателя и данных ребенка в государственной базе данных физических лиц (далее - ГБДФЛ), информационной системе регистрации актов гражданского состояния (далее - ИС РАГС), данных об установлении опеки в автоматизированном рабочем месте регионального шлюза «электронного правительства» (далее - АРМ РШЭП);

6) условие 2 - проверка данных услугополучателя и данных ребенка на ГБДФЛ, информационной системе записи актов гражданского состояния, данных об установлении опеки над ребенком в АРМ РШЭП;

7) процесс 4 - формирование сообщения об отказе в запрашиваемой услуге в связи с не подтверждением данных услугополучателя и/или данных ребенка ГБДФЛ, ИС РАГС, данных об установлении опеки над ребенком в АРМ РШЭП;

8) процесс 5 - процесс ввода услугополучателем банковских реквизитов;

9) процесс 6 - выбор услугополучателем регистрационного свидетельства ЭЦП для удостоверения (подписания) запроса;

10) условие 3 - проверка на портале срока действия регистрационного свидетельства ЭЦП и отсутствия в списке отозванных (аннулированных) регистрационных свидетельств, а также соответствия идентификационных данных (между ИИН указанным в запросе, и ИИН указанным в регистрационном свидетельстве ЭЦП);

11) процесс 7 - формирование сообщения об отказе в запрашиваемой услуге в связи с не подтверждением подлинности ЭЦП услугополучателя;

12) процесс 8 - удостоверение запроса для оказания услуги посредством ЭЦП услугополучателя и направление порталом запроса на проверку банковских реквизитов услугополучателя посредством платежный шлюз «электронного правительства» (далее - ПШЭП) в банке второго уровня (далее - БВУ), акционерное общество «Казпочта»;

13) условие 4 - проверка посредством ПШЭП в БВУ, АО «Казпочта» банковских реквизитов услугополучателя;

14) процесс 9 - формирование сообщения об отказе в запрашиваемой услуге в связи с не подтверждением банковских реквизитов услугополучателя;

15) процесс 10 - удостоверение электронного документа (запроса) для оказания услуги посредством ЭЦП услугополучателя и направление электронного документа (запроса) через ШЭП в АИС услугодателя для обработки услугодателем;

16) условие 5 - проверка (обработка) услугодателем поступившего с ПЭП электронного документа (запроса) на соответствие требованиям и основаниям для оказания услуги;

17) процесс 11 - формирование сообщения об отказе в приеме заявления на запрашиваемую услугу в связи с имеющимися нарушениями;

18) процесс 12 - регистрация электронного документа в АИС услугодателя и отправка сообщения о приеме заявления услугополучателю;

19) процесс 13 - получение услугополучателем результата услуги (уведомление о назначении пособия либо об отказе в назначении пособия с указанием причины) в форме электронного документа. Электронный документ формируется АИС услугодателя с использованием ЭЦП уполномоченного лица услугодателя.

Уведомление о назначении пособия или отказе в назначении пособия формируется с использованием ЭЦП уполномоченного лица услугодателя, в произвольной форме.

Диаграммы функционального взаимодействия информационных систем, задействованных в оказании государственной услуги, в графической форме приведены в приложении 2-1 к настоящему регламенту.»;

дополнить приложением 2-1 согласно приложению 1 к настоящему приказу;

в регламенте оказания государственной услуги «Выдача справки иностранцу или лицу без гражданства о соответствии квалификации для самостоятельного трудоустройства», утвержденном указанным приказом:

пункт 3 изложить в следующей редакции:

«3. Прием заявления и выдача результата оказания государственной услуги осуществляется через:

1) услугодателя - в случае нахождения иностранцев и лиц без гражданства в Республике Казахстан;

2) некоммерческое акционерное общество «Государственная корпорация «Правительство для граждан» (далее - Государственная корпорация).»;

пункт 7 изложить в следующей редакции:

«7. Содержание каждой процедуры (действия), входящей в состав процесса оказания государственной услуги, длительность их выполнения.

При выдаче справки на срок до трех месяцев:

1) прием документов, регистрация заявления в АИС «Иностранная рабочая сила», и направление на рассмотрение руководству услугодателя, определение руководителем структурного подразделения ответственного исполнителя услугодателя за рассмотрение заявления - в течение 1 (одного) рабочего дня;

в случаях представления услугополучателем неполного пакета документов и (или) документов с истекшим сроком действия отказывает в приеме заявления - в течение 3 (трех) рабочих дней.

2) ответственный исполнитель услугодателя обрабатывает входящие документы и передает их на рассмотрение Комиссии по проведению оценки соответствия иностранца или лица без гражданства требованиям к квалификации и уровню образования (далее - Комиссия) - в течение 1 (одного) рабочего дня;

3) Комиссия рассматривает документы, проводит оценку на основании анализа документов, представленных иностранцем или лицом без гражданства, а также критериев квалификационных характеристик, предусмотренных пунктом 13 Правил выдачи справок иностранцу или лицу без гражданства о соответствии квалификации для самостоятельного трудоустройства, утвержденных приказом Министра здравоохранения и социального развития Республики Казахстан от 13 июня 2016 года № 503 (зарегистрирован в Реестре государственной регистрации нормативных правовых актов Республики Казахстан под № 14149) (далее - Правила) и рекомендует услугодателю о выдаче либо об отказе в выдаче справки с мотивированным обоснованием причин отказа - в течение 5 (пяти) рабочих дней;

4) секретарь Комиссии составляет протокол решения Комиссии о выдаче либо об отказе в выдаче справки с мотивированным обоснованием причин отказа и направляет услугодателю - в течение 2 (двух) рабочих дней;

5) руководство услугодателя на основании протокола Комиссии принимает решение о выдаче либо об отказе в выдаче справки с мотивированным обоснованием причин отказа - в течение 2 (двух) рабочих дней;

6) ответственный исполнитель услугодателя на основании решения руководства услугодателя готовит уведомление о принятом решении и направляет на подпись - в течение 1 (одного) рабочего дня;

7) руководство услугодателя подписывает уведомление о принятом решении и направляет ответственному исполнителю услугодателя - в течение 1 (одного) рабочего дня;

8) ответственный исполнитель услугодателя регистрирует уведомление о принятом решении и направляет услугополучателю (либо его представителю по нотариально засвидетельствованной доверенности) - в течение 2 (двух) рабочих дней;

9) руководство услугодателя подписывает справку и направляет ответственному исполнителю услугодателя - в течение 1 (одного) рабочего дня;

10) ответственный исполнитель услугодателя регистрирует и выдает справку услугополучателю (либо его представителю по нотариально засвидетельствованной доверенности) (либо направляет в филиал Государственной корпорации, если услугополучатель обращался через данную организацию) - в течение 2 (двух) рабочих дней.

При выдаче справки в случае самостоятельного трудоустройства в Республике Казахстан в течение трех месяцев, при этом такая справка выдается на срок действия трудового договора, но не более трех лет:

1) прием документов, регистрация заявления в АИС «Иностранная рабочая сила», и направление на рассмотрение руководству услугодателя - в течение 1 (одного) рабочего дня;

2) руководство услугодателя рассматривает заявление, принимает решение о выдаче справки, подписывает справку и направляет ответственному исполнителю услугодателя - в течение 1 (одного) рабочего дня;

3) ответственный исполнитель услугодателя регистрирует и выдает справку услугополучателю (либо его представителю по нотариально засвидетельствованной доверенности) (либо направляет в филиал Государственной корпорации, если услугополучатель обращался через данную организацию) - в течение 1 (одного) рабочего дня.

При переоформлении справки:

1) прием документов, регистрация заявления в АИС «Иностранная рабочая сила», и направление на рассмотрение руководству услугодателя - в течение 1 (одного) рабочего дня;

2) руководство услугодателя рассматривает заявление, принимает решение о переоформлении справки, подписывает справку и направляет ответственному исполнителю услугодателя - в течение 1 (одного) рабочего дня;

3) ответственный исполнитель услугодателя регистрирует и выдает справку услугополучателю (либо его представителю по нотариально засвидетельствованной доверенности) (либо направляет в филиал Государственной корпорации, если услугополучатель обращался через данную организацию) - в течение 1 (одного) рабочего дня.»;

дополнить приложением 15 согласно приложению 2 к настоящему приказу.

2. Департаменту стратегического развития Министерства труда и социальной защиты населения Республики Казахстан в установленном законодательством порядке обеспечить:

1) государственную регистрацию настоящего приказа в Министерстве юстиции Республики Казахстан;

2) в течение десяти календарных дней со дня государственной регистрации настоящего приказа направление в одном экземпляре его копии в бумажном и электронном виде на казахском и русском языках в Республиканское государственное предприятие на праве хозяйственного ведения «Республиканский центр правовой информации» для официального опубликования и включения в Эталонный контрольный банк нормативных правовых актов Республики Казахстан;

3) в течение десяти календарных дней после государственной регистрации настоящего приказа направление его копии на официальное опубликование в периодические печатные издания;

4) размещение настоящего приказа на интернет-ресурсе Министерства труда и социальной защиты населения Республики Казахстан, после его официального опубликования;

5) в течение десяти рабочих дней после государственной регистрации настоящего приказа в Министерстве юстиции Республики Казахстан представление в Департамент юридической службы Министерства труда и социальной защиты населения Республики Казахстан сведений об исполнении мероприятий, предусмотренных подпунктами 1), 2), 3) и 4) настоящего пункта.

3. Комитету труда, социальной защиты и миграции Министерства труда и социальной защиты населения Республики Казахстан разместить регламенты, утвержденные настоящим приказом, в местах обслуживания населения в удобном для восприятия формате.

4. Контроль за исполнением настоящего приказа возложить на ответственного секретаря Министерства труда и социальной защиты населения Республики Казахстан Курмангалиеву А.Д.

5. Настоящий приказ вводится в действие по истечении десяти календарных дней после дня его первого официального опубликования.

 

Министр труда и социальной защиты

населения Республики Казахстан                                                                                                                                    Т. Дуйсенова

Приложение 1

к приказу Министра

труда и социальной

защиты населения

Республики Казахстан

от 23 января 2018 года № 20

 

Приложение 2-1

к Регламенту оказания

государственной услуги

«Назначение пособия матери или

отцу, усыновителю (удочерителю),

опекуну (попечителю),

воспитывающему ребенка-инвалида»

 

 

Диаграммы функционального взаимодействия информационных систем, задействованных в оказании государственной услуги, в графической форме

 

 

Приложение 2

к приказу Министра

труда и социальной

защиты населения

Республики Казахстан

от 23 января 2018 года № 20

 

Приложение 15

к приказу Министра

здравоохранения и

социального развития

Республики Казахстан

от 28 мая 2015 года № 407

 

Регламент оказания государственной услуги «Назначение государственного пособия многодетным матерям, награжденным подвесками «Алтын алқа», «Күміс алқа» или получившим ранее звание «Мать-героиня», награжденным орденами «Материнская слава» I и II степени»

Глава 1. Общие положения

1. Регламент оказания государственной услуги «Назначение государственного пособия многодетным матерям, награжденным подвесками «Алтын алқа», «Күміс алқа» или получившим ранее звание «Мать-героиня», награжденным орденами «Материнская слава» I и II степени» (далее - Регламент) разработан в соответствии с подпунктом 2) статьи 10 Закона Республики Казахстан от 15 апреля 2013 года «О государственных услугах», Стандартом государственной услуги «Назначение государственного пособия многодетным матерям, награжденным подвесками «Алтын алқа», «Күміс алқа» или получившим ранее звание «Мать-героиня», награжденным орденами «Материнская слава» I и II степени», утвержденным приказом Министра здравоохранения и социального развития Республики Казахстан от 28 апреля 2015 года № 279 «Об утверждении стандартов государственных услуг в социально-трудовой сфере» (зарегистрированный в Реестре государственной регистрации нормативных правовых актов под № 11342) (далее - Стандарт) и определяет процедуру назначения государственных специальных пособий (далее - пособия).

2. Государственная услуга оказывается территориальными подразделениями Комитета труда, социальной защиты и миграции Министерства труда и социальной защиты населения Республики Казахстан (далее - услугодатель).

Прием заявления и выдача результата оказания государственной услуги осуществляются через некоммерческое акционерное общество «Государственная корпорация «Правительство для граждан» (далее - Государственная корпорация).

3. Форма оказания государственной услуги: бумажная.

4. Результатом оказываемой государственной услуги: уведомление о назначении (отказе в назначении) пособия по форме, утвержденной приказом Министра здравоохранения и социального развития Республики Казахстан от 5 мая 2015 года № 319 «Об утверждении Правил назначения и выплаты государственных пособий семьям, имеющим детей» (зарегистрирован в Реестре государственной регистрации нормативных правовых актов № 11507).

Форма предоставления результата оказания государственной услуги: бумажная.

 

Глава 2. Описание порядка действий структурных подразделений (работников) услугодателя в процессе оказания государственной услуги

5. Основанием для начала процедуры (действия) по оказанию государственной услуги является заявление услугополучателя, с приложением документов, представленных в соответствии с пунктом 9 Стандарта.

6. Действия услугодателя в процессе оказания государственной услуги:

1) специалист отдела (управления) услугодателя, осуществляющий функции по назначению пособия в течение 1 (одного) рабочего дня:

рассматривает (проверяет правильность расчета, качество сканированных документов) поступивший из филиала Государственной корпорации электронный макет дела с электронным проектом решения;

возвращает в отделение Государственной корпорации электронный макет дела с электронным проектом решения:

в случае выявления ошибок, допущенных Государственной корпорацией, для дооформления в срок - 5 (пять) рабочих дней;

при необходимости для проверки достоверности представленного(-ых) документа(-ов) или истребования дополнительного(-ых) документа(-ов) - для дооформления в срок - 30 (тридцать) рабочих дней.

Если в течение 30 (тридцати) рабочих дней со дня поступления электронного макета дела с электронным проектом решения в отделение Государственной корпорации документы не дооформлены, услугодатель выносит электронное решение о назначении пособия по имеющимся документам;

удостоверяет проект решения о назначении (отказе в назначении) пособия, в случае полного соответствия электронного макета дела в соответствии со Стандартом, посредством электронной цифровой подписью (далее - ЭЦП);

направляет в автоматическом режиме электронный макет дела с электронным проектом решения о назначении (отказе в назначении) пособия начальнику (руководителю) отдела (управления) услугодателя.

Результатом процедуры по оказанию государственной услуги на данном этапе является электронный макет дела с электронным проектом решения о назначении (отказе в назначении) пособия, удостоверенный ЭЦП специалиста отдела услугодателя;

2) начальник (руководитель) отдела (управления) услугодателя, осуществляющий функции по назначению пособия в течение 1 (одного) рабочего дня:

рассматривает (проверяет правильность расчета, качество сканированных документов) поступивший от специалиста отдела (управления), осуществляющего соответствующую функцию, электронный макет дела с электронным проектом решения;

возвращает в отделение Государственной корпорации электронный макет дела с электронным проектом решения:

в случае выявления ошибок, допущенных Государственной корпорацией, для дооформления в срок - 5 (пять) рабочих дней;

при необходимости для проверки достоверности представленного(-ых) документа(-ов) или истребования дополнительного(-ых) документа(-ов) - для дооформления в срок - 30 (тридцать) рабочих дней.

Если в течение 30 (тридцати) рабочих дней со дня поступления электронного макета дела с электронным проектом решения в отделение Государственной корпорации документы не дооформлены, услугодатель выносит электронное решение о назначении пособия по имеющимся документам;

удостоверяет электронный проект решения о назначении (отказе в назначении) пособия, в случае полного соответствия электронного макета дела в соответствии со Стандартом, посредством ЭЦП;

направляет в автоматическом режиме электронный макет дела с электронным проектом решения о назначении (отказе в назначении) пособия руководителю услугодателя.

Результатом процедуры по оказанию государственной услуги на данном этапе является электронный макет дела с электронным проектом решения о назначении (отказе в назначении) пособия, удостоверенный ЭЦП начальника (руководителя) отдела (управления) услугодателя;

3) руководитель услугодателя в течение 1 (одного) рабочего дня:

рассматривает (проверяет правильность расчета, качество сканированных документов) поступивший от начальника (руководителя) отдела (управления), осуществляющего соответствующую функцию, электронный макет дела с электронным проектом решения;

возвращает в отделение Государственной корпорации электронный макет дела с электронным проектом решения:

в случае выявления ошибок, допущенных Государственной корпорацией, для дооформления в срок - 5 (пять) рабочих дней;

при необходимости для проверки достоверности представленного(-ых) документа(-ов) или истребования дополнительного(-ых) документа(-ов) - для дооформления в срок - 30 (тридцать) рабочих дней.

Если в течение 30 (тридцати) рабочих дней со дня поступления электронного макета дела с электронным проектом решения в отделение Государственной корпорации документы не дооформлены, услугодатель выносит электронное решение о назначении пособия по имеющимся документам;

принимает решение о назначении (отказе в назначении) пособия, в случае полного соответствия электронного макета дела в соответствии со Стандартом, посредством ЭЦП;

направляет в отделение Государственной корпорации в автоматическом режиме принятое решение;

при удостоверении ЭЦП уведомление о назначении (отказе в назначении) пособия (об отказе) автоматически направляется в отделение Государственной корпорации.

Результатом процедуры по оказанию государственной услуги на данном этапе является принятие решения о назначении (отказе в назначении) пособия и направление в автоматическом режиме принятого решения на выплатую

7. Сроки оказания государственных услуг указаны в пункте 4 Стандарта.

 

Глава 3. Описание порядка взаимодействия структурных подразделений (работников) услугодателя в процессе оказания государственной услуги

8. В процессе оказания государственной услуги участвуют следующие работники услугодателя:

специалист отдела (управления) услугодателя;

руководитель отдела (управления) услугодателя;

руководитель услугодателя.

9. Последовательность процедур (действий) между работниками услугодателя с указанием длительности каждой процедуры (действия) описаны в настоящем пункте, а также указаны в блог-схеме, согласно приложению 1 к настоящему регламенту.

Специалист отдела (управления) услугодателя в течение 1 (одного) рабочего дня направляет в автоматическом режиме электронный макет дела с электронным проектом решения о назначении (отказе в назначении) пособия начальнику (руководителю) отдела (управления) услугодателя.

Начальник (руководитель) отдела (управления) услугодателя в течение 1 (одного) рабочего дня направляет в автоматическом режиме электронный макет дела с электронным проектом решения о назначении (отказе в назначении) пособия руководителю услугодателя.

Руководитель услугодателя в течение 1 (одного) рабочего дня принимает решение о назначении (отказе в назначении) пособия в случае полного соответствия электронного макета дела в соответствии со Стандартом и удостоверяет посредством ЭЦП, направляет в отделение Государственной корпорации в автоматическом режиме принятое решение.

 

Глава 4. Описание порядка взаимодействия с Государственной корпорацией и (или) иными услугодателями, а также порядка использования информационных систем в процессе оказания государственной услуги

10. Прием документов от услугополучателя осуществляется в Государственной корпорации по безбарьерному принципу, в порядке электронной очереди.

11. Отделение Государственной корпорации в течение 2 (двух) рабочих дней со дня принятия документов формирует бумажный и электронный макет дела услугополучателя.

При этом специалист, принимающий документы, осуществляет следующие действия:

1) при приеме заявления и пакета документов от услугополучателя и от услугодателя, осуществляет проверку на отсутствие факта назначения или выплаты в автоматизированную информационную систему «Е-Макет», при наличии факта назначения или выплаты выдает расписку об отказе в приеме заявления;

2) проверяет полноту пакета документов, принимаемых от услугополучателя, и соответствие копий документов оригиналам;

3) формирует запрос:

в информационной системе «Государственная база данных физических лиц» по документам, удостоверяющим личность услугополучателя и подтверждающим регистрацию по постоянному месту жительства;

в информационной системе записи актов гражданского состояния по свидетельству о рождении ребенка (детей) либо выписке из актовой записи о рождении (по регистрациям, произведенным на территории Республики Казахстан после 13 августа 2007 года), свидетельству о заключении брака (по регистрациям, произведенным на территории Республики Казахстан после 1 июня 2008 года);

4) сканирует документы, в том числе в случае несоответствия сведений, полученных из информационных систем, представленным услугополучателем документам;

5) обеспечивает качество сканирования и соответствие электронных копий документов оригиналам, представленным услугополучателем;

6) регистрирует заявление и выдает услугополучателю расписку о приеме соответствующих документов.

В случае предоставления неполного пакета документов согласно перечню, предусмотренному пунктом 9 Стандарта или отсутствия права на назначение пособия выдается расписка об отказе в приеме заявления.

12. Филиал Государственной корпорации в течение 2 (двух) рабочих дней со дня поступления электронного макета дела:

1) рассматривает и проверяет правильность расчета и оформления поступившего электронного макета дела и электронного проекта решения;

2) направляет услугодателю электронный макет дела и электронный проект решения, удостоверенный ЭЦП.

13. В случае возврата электронного макета дела с проектом электронного решения от услугодателя по причине выявления ошибок, допущенных отделением Государственной корпорации:

1) отделение Государственной корпорации в течение 3 (трех) рабочих дней дооформляет электронный макет дела, проверяет правильность расчета размера пособия, оформляет электронный проект решения, удостоверяет его ЭЦП и направляет в филиал Государственной корпорации;

2) филиал Государственной корпорации в течение 2 (двух) рабочих дней со дня поступления от отделения Государственной корпорации электронного макета дела с электронным проектом решения проверяет правильность расчета и оформления поступившего электронного макета дела с электронным проектом решения, удостоверяет его ЭЦП, направляет услугодателю.

14. В случае возврата электронного макета дела с электронным проектом решения от услугодателя по причине отсутствия документа (документов):

специалист, формирующий электронный макет дела:

1) уведомляет услугополучателя в течение 5 (пяти) рабочих дней посредством телефонной, почтовой связи, электронной почты о необходимости представления дополнительного(-ых) документа(-ов), указанного(-ых) в уведомлении в течение 25 (двадцати пяти) рабочего дня;

2) при представлении услугополучателем дополнительного(-ых) документа(-ов) в течение 2 (двух) рабочих дней:

проверяет полноту пакета дополнительного(-ых) документа(-ов), принимаемых от услугополучателя, указанного(-ых) в уведомлении услугодателя;

дооформляет электронный макет дела и электронный проект решения, обеспечивает качество сканирования и соответствие электронных копий документов оригиналам, представленным заявителем, правильность расчета размера пособия и оформления электронного проекта решения, удостоверяет электронный проект решения посредством ЭЦП и направляет в филиал Государственной корпорации;

филиал Государственной корпорации в течение 2 (двух) рабочих дней со дня поступления от отделения Государственной корпорации электронного макета дела с электронным проектом решения:

1) проверяет правильность расчета и оформления поступившего электронного макета дела и электронного проекта решения;

2) направляет услугодателю электронный макет дела и электронный проект решения, удостоверенный ЭЦП.

15. Отделение Государственной корпорации выдает уведомление о назначении (отказе в назначении) пособия в установленной форме.

Отделение Государственной корпорации информирует заявителя о принятом услугодателем решении посредством передачи sms оповещения на мобильный телефон услугополучателя.

16. Время предоставления информации не более 30 минут с момента поступления запроса в информационную систему уполномоченной организации.

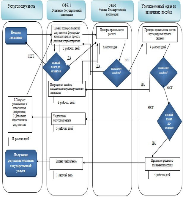
17. Схема, отражающая взаимосвязь между логической последовательностью административных действий в процессе оказания государственной услуги и структурно-функциональными единицами, приведена в справочнике бизнес-процессов оказания государственной услуги «Назначение государственного пособия многодетным матерям, награжденным подвесками «Алтын алқа», «Күміс алқа» или получившим ранее звание «Мать-героиня», награжденным орденами «Материнская слава» I и II степени» согласно приложению 2 к настоящему Регламенту.

Приложение1

к Регламенту оказания государственной услуги

«Назначение государственного пособия многодетным

матерям, награжденным подвесками «Алтын алқа»,

«Күміс алқа» или получившим ранее звание «Мать-героиня»,

награжденным орденами «Материнская слава» I и II степени»

Форма

 

Описание последовательности процедур (действий) между работниками услугодателя с указанием длительности каждой процедуры (действия)

 

№ действия (хода, потока работ)

Наименование структурно-функциональных единиц

Наименование действия (процесса, процедуры, операции) и их описание

Форма завершения (данные, документ, организационно-распорядительное решение)

Сроки исполнения

Номер следующего действия

1

Специалист отдела (управления) услугодателя

Рассмотрение поступившего электронного макета дела с электронным проектом решения

1) Удостоверение электронного проекта решения посредством электронной цифровой подписи и направление в автоматическом режиме электронный макет дела с электронным проектом решения о назначении (отказе в назначении) пособия начальнику (руководителю) отдела (управления) услугодателя;

2) В случае необходимости дооформления электронного макета дела возврат электронного макета дела с электронным проектом решения и уведомления с указанием причины в отделение Государственной корпорации.

1 рабочий день

2

2

Руководитель отдела (управления) услугодателя

Рассмотрение поступившего электронного макета дела с электронным проектом решения.

1) Удостоверение электронного проекта решения посредством электронной цифровой подписи и направление в автоматическом режиме электронного макета дела с электронным проектом решения о назначении (об отказе в назначении) пособия руководителю услугодателя;

2) В случае необходимости дооформления электронного макета дела возврат электронного макета дела с электронным проектом решения и уведомления с указанием причины в отделение Государственной корпорации

1 рабочий день

3

3

Руководитель

услугодателя

Рассмотрение поступившего электронного макета дела с электронным проектом решения

1) Принятие решения о назначении (об отказе в назначении) пособия;

2) Направление уведомления о назначении (об отказе в назначении) пособия в отделение Государственной корпорации;

3) В случае необходимости дооформления электронного макета дела возврат электронного макета дела с электронным проектом решения и уведомления с указанием причины в отделение Государственной корпорации

1 рабочий день

 
 
Приложение2

к Регламенту оказания государственной услуги

«Назначение государственного пособия многодетным

матерям, награжденным подвесками «Алтын алқа»,

«Күміс алқа» или получившим ранее звание «Мать-героиня»,

награжденным орденами «Материнская слава» I и II степени»

Форма

 

Справочник бизнес-процессов оказания государственной услуги «Назначение государственного пособия многодетным матерям, награжденным подвесками «Алтын алқа», «Күміс алқа» или получившим ранее звание «Мать-героиня», награжденным орденами «Материнская слава» I и II степени»

 

*- Процесс выявления филиалом Государственной корпорации ошибки и исправление ее подразделением Государственной корпорации не должен превышать изначально предусмотренных 4 (четыре) рабочих дней в структурно-функциональной единице-2 и структурно-функциональной единице-3

**- выбор структурно-функциональной единицы зависит от того, кто из них допустил ошибку при оказании непосредственно через отделение Государственной корпорации:

 

Примечание:

 

 

*- Процесс выявления филиалом Государственной корпорации ошибки и исправление ее подразделением Государственной корпорации не должен превышать изначально предусмотренных 4 (четыре) рабочих дней в структурно-функциональной единице-1 и структурно-функциональной единице-2